【亿邦原创】2025年6月20日国务院发布的《互联网平台企业涉税信息报送规定》及2025年6月26日国家税务总局发布的《关于互联网平台企业报送涉税信息有关事项的公告》规定,各互联网平台应向主管税务机关报送平台内经营者和从业人员的身份信息、收入信息等涉税信息。9月25日,国家税务总局进一步发布互联网平台企业涉税信息报送常见问答(以下简称“常见问答”)。与此同时,全球速卖通、SHEIN等跨境电商平台也已陆续向卖家发布涉税信息报送通知及提醒。
常见问答对平台内店铺存在的注销、变更、“刷单”等情况如何报送信息做了进一步解释,包括:
1、平台内店铺在《互联网平台企业涉税信息报送规定》实施后注销的,平台企业需要报送店铺经营者的身份信息及2025年第三季度的收入信息。(如店铺2025年7月5日注销,平台需报送该店铺经营者的身份信息及7月1日至5日期间的收入信息;如店铺在2025年6月20日至6月30日期间注销,平台需报送该店铺经营者的身份信息。)
2、平台内店铺在2025年第3季度变更了经营者,平台企业需要同时报送店铺变更前、变更后经营者的身份信息及2025年第3季度的收入信息。(如店铺在2025年7月20日将经营者由A变更为B,平台需同时报送该店铺经营者A、B的身份信息,以及经营者A在7月1日至20日期间的收入信息,经营者B在7月20日至9月30日期间的收入信息。)
3、店铺(用户)唯一标识码是平台内经营者和从业人员在平台内登记的具有唯一性、长期性、可追溯性的身份标识证明,无论店铺是否变更了经营者,平台企业均不得变更该店铺的唯一标识码。
4、平台企业应当按照规定报送平台内经营者的收入信息,不得自行剔除所谓的“刷单”收入。
下图为常见问答全文:

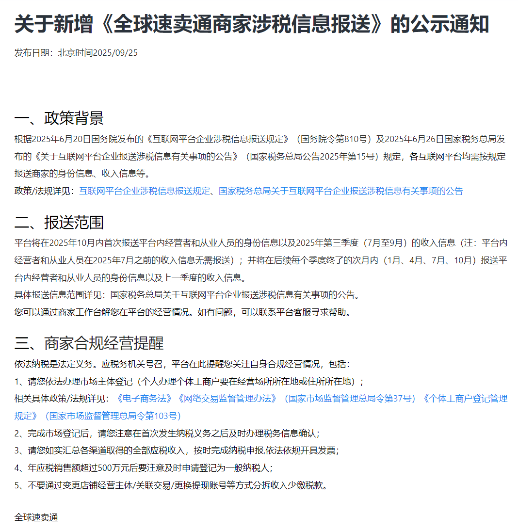
而速卖通、SHEIN等跨境电商平台发布的通知,则明确指出“将在2025年10月内首次报送平台内经营者和从业人员的身份信息以及2025年第三季度(7月至9月)的收入信息(2025年第三季度以前的收入信息无需报送)”,后续将在每个季度结束的次月内(1月、4月、7月、10月)报送平台内相关经营者的身份信息以及上季度收入信息。
同时,平台提醒卖家:1、依法办理市场主体登记;2、依法办理税务信息确认(首次发生纳税义务后到税务机关办理信息确认);3、依法办理纳税申报(如实汇总在各平台及线下其他渠道取得的全部应税收入,按时完成纳税申报);4、依法办理增值税一般纳税人登记(年应税销售额超过500万元应及时向主管税务机关申请登记为一般纳税人,按照适用税率纳税申报);5、不得拆分收入少缴税款(不得将本应归属于同一纳税主体的收入,通过变更店铺经营主体/关联交易/更换提现账号等方式,分散至多个纳税主体)。
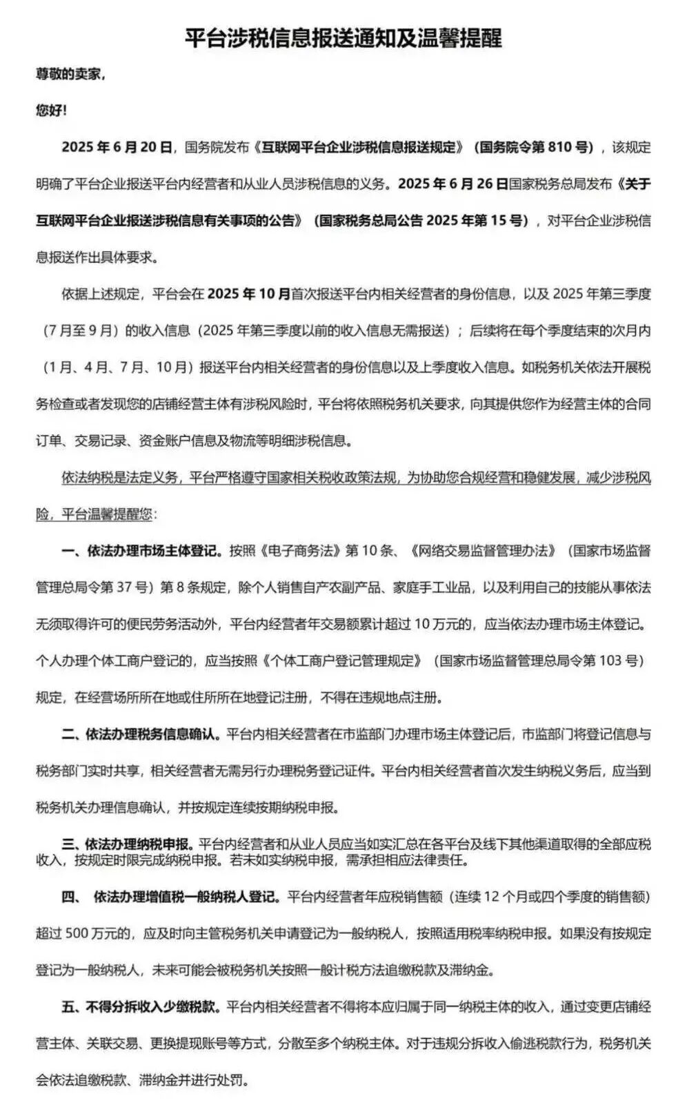
下图为部分平台的相关通知内容:


<!-- 非定向300*250按钮 17/09 wenjing begin -->
<!-- 非定向300*250按钮 end -->
</div>