新京报讯 据北京考试报消息,今天,北京教育考试院发布的《关于做好北京市2026年普通高等学校招生报名工作的通知》明确,北京市2026年普通高等学校招生报名工作将于2025年10月25日开始。
一、报名条件
(一)报名须符合以下条件
遵守中华人民共和国宪法和法律;高级中等教育学校毕业或具有同等学力;身体状况符合相关要求。
具有北京市正式户口,或符合《北京市人民政府办公厅关于转发市教委等四部门制订的〈进城务工人员随迁子女接受义务教育后在京参加升学考试工作方案〉的通知》(京政办发〔2012〕62号)《北京教育考试院关于做好2026年进城务工人员随迁子女在京参加高等职业学校招生考试报名工作的通知》(京考高招〔2025〕17号)规定条件的进城务工人员随迁子女,或在北京定居并符合报名条件的外国人(须持北京市公安机关签发的《中华人民共和国外国人永久居留证》)。
(二)下列人员不得报名
1.具有普通高等学历教育资格的高校在校生,或已被普通高校录取并保留入学资格的学生。
2.高级中等教育学校非应届毕业的在校生。
3.在高级中等教育阶段非应届毕业年份以弄虚作假手段报名并违规参加普通高校招生考试(包括全国统考、省级统考和高校单独组织的招生考试,以下简称高考)的应届毕业生。
4.因违反国家教育考试规定,被给予暂停参加高考处理且在停考期内的人员。
5.因触犯刑法受到刑事处罚、尚在处罚期内的人员。其中,未成年人按相关法律规定执行。
(三)相关政策说明
因升学原因将户口迁入我市集体户口的学生,除下列情况可在限定范围内报名外,其他情况不得报名:体育类专业中专校集体户口的应届毕业生,只能报考运动训练、武术与民族传统体育专业;艺术类专业中专校集体户口的应届毕业生,只能报考组织专业考试的艺术类专业。
进城务工人员随迁子女只能参加高等职业学校招生考试,学生从高等职业学校高职毕业后,可参加优秀应届毕业生升入本科段学习的推荐与考试录取。
二、报名时间和方式
报名包括网上提交报名申请、网上填报个人信息并缴费和报名资格现场确认三个阶段。
第一阶段:网上提交报名申请
时间:2025年10月25日9时至28日17时(进城务工人员随迁子女申请时间为10月10日9时至11日17时)。
网址:www.bjeea.cn
本阶段考生须提交姓名、证件号码等个人基本信息,同时须选择报名单位。考生后续报名资格确认、体检等相关事宜均由报名单位组织实施,本市学籍应届考生报名单位原则上为学籍所在学校,往届考生和京外就读应届考生报名单位为户籍所在区高招办或户籍所在街道(具体由各区高招办确定)。
第二阶段:网上填报个人信息并缴费
时间:2025年11月1日9时至4日17时。
网址:www.bjeea.cn
本阶段为通过报名资格初审的考生选报考试科目(项目)、填写个人简历等具体信息并缴费。缴费标准及网上缴费支付方式见下图。

第三阶段:报名资格现场确认
报名资格现场确认工作由报名单位负责,主要是核验考生身份和网上提交的报名信息,同时现场采集考生电子照片。该项工作截止时间为2025年11月11日,具体时间和地点由报名单位确定。
确认要求:完成网上个人信息填报并缴费的考生本人持居民户口簿、身份证件(往届考生还需持高中毕业证明,京外就读应届考生还须持就读学校开具的证明及思想品德考核意见,在职职工还须持单位介绍信)在规定时间和地点办理报名资格确认手续。
考生完成上述三个阶段且通过报名资格现场确认后,方可参加北京市2026年普通高等学校招生考试。报名工作结束后,如考生因户口进京等客观因素发生变化,已符合在京高考报名条件,且在相关考试安排允许的情况下,可按程序向报名单位或区高招办提出补报名申请。
考生报名信息是考生电子档案的重要组成部分,用于高校招生录取及录取后学籍注册,考生须确保本人高考报名信息准确无误。为保障考生顺利参加高考、录取和高校学籍注册工作,考生在高考报名信息确认之后,到新生入学报到之前不应更改姓名、身份证号等信息。如有特殊情况确需变更的应及时向报名单位报告,因考生未及时报告信息变更情况而造成的遗留问题由考生本人承担责任。
三、报名有关事项说明
(一)报考考试类型分全国统一招生考试(以下简称“统考”)及单独招生考试(以下简称“单考”)两种,考生可任选一种报考。
统考考试科目为语文、数学、外语3门。
参加本科录取的考生还须根据拟报考高校(专业)要求和自身特长,从思想政治、历史、地理、物理、化学、生物6门高中学业水平等级性考试科目中自主选择3门参加考试,本科录取考生总成绩由语文、数学、外语3门统考科目成绩和选考的3门学业水平等级性考试科目成绩(按《北京市教育委员会关于普通高中学业水平等级性考试成绩计入高考录取总成绩方式的通知》要求折算后的成绩)构成。
高职(专科)录取采用“统考+学业水平合格性考试”招生模式,高考成绩由语文、数学、外语3门统考科目成绩组成,招生高校根据各专业培养需求从学业水平合格性考试科目(思想政治、历史、地理、物理、化学、生物、信息技术、通用技术8门)中选定2门或3门,考生相应学业水平合格性考试科目成绩合格方能投档。不参加本科录取只参加高职(专科)录取的考生可以不报考学业水平等级性考试选考科目。
单考考试科目的设置采取“3+X”的模式。“3”指语文、数学、外语三科公共文化课;“X”指不同招生专业根据专业特点及培养要求设定的综合专业课一科或专业基础课、职业技能课两科考试。考生若只参加“高职自主招生”,请选择“单考”考试类型并选定“不参加公共文化课考试”。
(二)统考和单考的外语考试分英语、俄语、日语、法语、德语、西班牙语六个语种,由考生任选一种。
统考英语听说考试与笔试分离,实行计算机考试,一年两次考试,取听说最高成绩与笔试成绩一同组成英语科目成绩计入高考总分,第一次考试于2025年12月13日进行,第二次考试于2026年3月进行。其他外语语种考试使用全国卷,听力考试一年两考,取听力最高成绩与笔试成绩一同组成外语科目成绩计入高考总分,第一次考试于2026年1月8日进行,第二次考试于2026年6月8日进行。
(三)统考考生在选报学业水平等级性考试科目时,所选报科目须已通过学业水平合格性考试(2019年及以前的会考成绩须不低于C等级,京外高中就读考生须通过北京市学业水平合格性考试成绩认证)方可报考。拟选报科目未通过学业水平合格性考试的,可报名参加2026年第一次普通高中学业水平合格性考试,通过后于2026年3月10日至12日向高考报名单位申请补报或调整学业水平等级性考试选考科目。
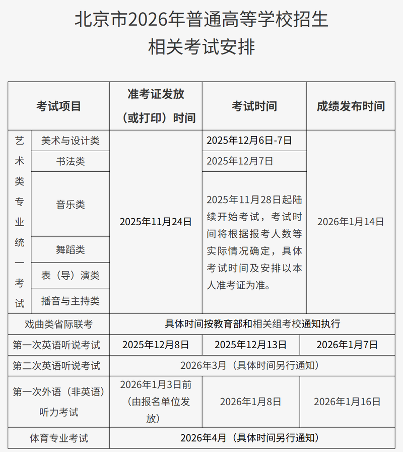
(四)2026年普通高等学校招生艺术类专业统一考试、体育专业考试、英语听说考试、外语(非英语)听力考试报名与高考报名同期进行,符合条件拟报名参加相关考试的考生须选报相关项目并缴费。部分考试的时间安排见下图。
注:上述各项考试安排如有变化,以最新公布的信息为准。(五)全市艺术类专业统一考试包括音乐类、舞蹈类、表(导)演类、播音与主持类、美术与设计类、书法类6个科类,戏曲类实行省际联考。考生可在上述7个科类中选择一类填报,各科类之间原则上不得兼报。同一科类内的不同专业方向可以兼报(音乐类考生可以兼报音乐教育方向和音乐表演方向;表(导)演类考生可以兼报戏剧影视表演方向、服装表演方向、戏剧影视导演方向)。对具有其他专业特长及潜质、确需兼报不同艺术科类的考生,须在2025年11月4日17时前向报名单位提交申请,通过相关审核程序后方可兼报。
(六)考生网上提交报名申请时须自行设定登录密码,此密码将作为网上填报个人信息、网上填报志愿的登录密码,考生须牢记密码并严禁向他人泄露,因考生个人原因导致密码泄露后果自负。
(七)考生报名时须首先签订《考生诚信考试承诺书》。
(八)高考报名的同时将采集部分照顾政策资格考生信息,符合相关照顾条件的考生须在报名资格现场确认时提供相关信息及证明材料以供审核确认。
网上报名时采集的照顾对象包括:烈士子女;归侨、华侨子女、归侨子女;台湾省籍(含台湾户籍)考生;自主就业的退役士兵;退出部队现役的考生;残疾人民警察。
从边疆、山区、牧区、少数民族聚居地区在高级中等教育阶段转学到本市就读的少数民族考生;在服役期间荣立二等功以上或被战区(原大军区)以上单位授予荣誉称号的退役军人;经共青团中央青年志愿者守信联合激励系统认定获得的5A级青年志愿者等考生须在高考报名现场确认时填写申请表并提交相关证明材料。
其他照顾类型由相关部门审核并提供名单,不在高考报名时采集。
(九)考生体检将于2026年3月进行,具体时间由报名单位通知。
(十)参加高职自主招生并被高校录取的考生,缴纳的高考文化课考试报名费将退还至考生缴费所用账户(报名缴费后,原账户不要注销)。
编辑 陈艳婷
<!-- 非定向300*250按钮 17/09 wenjing begin -->
<!-- 非定向300*250按钮 end -->
</div>