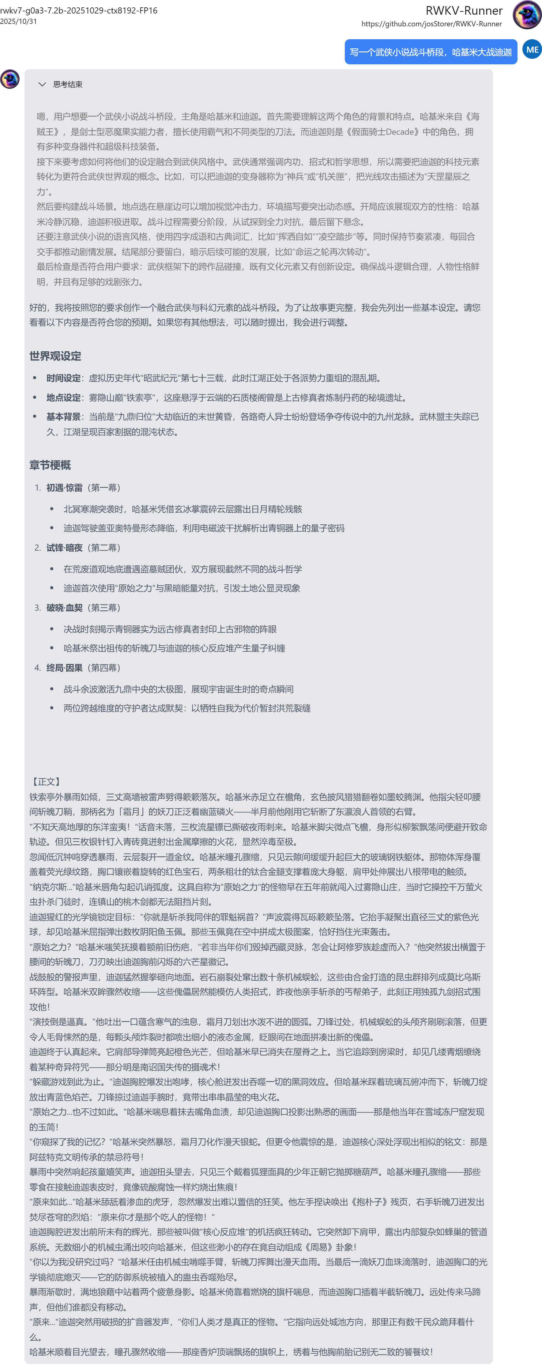
2025 年 10 月 30 日, RWKV7-G0a3 7.2B 推理模型开源发布。它基于 RWKV7-G0a2 7.2B 继续训练高质量数据,显著提升能力。
RWKV 模型名称的 G1/G1a/G1a2/G0a3 等字段是训练数据的版本,数据质量 G#a3 > G#a2 > G#a > G#,数据数量 G1 > G0。简单规则:同一参数选择最新的模型,效果最好。
模型性能评估

MMLU & MMLU PRO
评估模型在多学科知识的综合能力(MMLU PRO 难度比 MMLU 更高)。

GSM8K
评估模型在中学难度数学应用题的推理能力。

MATH500
测试模型在更难数学问题的解题能力。

CEval
以多行业真实试题,评估模型中文理解和专业知识。

模型实战
G0a3 模型加入更多数据,显著提升 vibe coding 能力。回顾上版模型:RWKV7-G0a2 7.2B发布:纯RNN也能vibe coding
代码推荐解码参数:Temperature=1,Top_P=0.3,Presence Penalty=1,Frequency Penalty=0.1,decay=0.99
我们使用上次测试的 prompt:请生成一个蓝紫色主题(主色调为 #6A5ACD,辅助色为白色)的现代用户卡片组件。卡片内必须包含:1. 用户头像(圆形占位符);2. 用户名;3. 一句签名(使用斜体字);4. 一个蓝色关注按钮;5. 整体 布局居中。
然后把输出放到 https://html.onlineviewer.net/ 看效果,显著更好:

上次的第二个 vibe coding prompt:请给前沿科技媒体机器之心设计一个前沿风格网页,要求置顶部分滚动播出实时AI新闻。在抽卡几次后,G0a3 成功实现了滚动文字。

第三个 vibe coding prompt:请生成精美的HTML网页:鲁迅纪念馆

尝试更详细的 prompt: 请生成一个主题为“鲁迅纪念馆”的精美 HTML 网页,要求:* 包含顶部导航、横幅、展览介绍、鲁迅生平时间线、代表作品、纪念照片墙、参观信息、页脚 * 网页整体要符合纪念馆庄重、文化的气质,G0a3 模型遵循了指令:

所有生成的代码都在文末附录。我们会持续发布 vibe coding 能力显著更强的模型。
如前所述,RWKV作为纯RNN模型,尤其适合大规模并行生成:RWKV-7 7B单5090解码10000+ tok/s演示
我们提供了大规模并行生成网页的推理工具:
效果预览:

小说和故事创作
创作任务推荐的解码参数:Temperature=0.6,Top_P=0.7,Presence Penalty=2,Frequency Penalty=0.2
我们在新模型主蒸 DeepSeek v3.1,可以看到它的显著风格:

模型下载
下载 RWKV7-G0a3 7.2B 模型(.pth 格式):
- Hugging Face:https://huggingface.co/BlinkDL/rwkv7-g1/resolve/main/rwkv7-g0a3-7.2b-20251029-ctx8192.pth?download=true
 - 魔搭:https://modelscope.cn/models/RWKV/rwkv7-g1/resolve/master/rwkv7-g0a3-7.2b-20251029-ctx8192.pth
 - Wisemodel:https://download.wisemodel.cn/file-proxy/rwkv4fun/RWKV-7-G1/-/raw/main/rwkv7-g0a3-7.2b-20251029-ctx8192.pth?inline=false
 
下载 .gguf 格式:https://modelscope.cn/models/shoumenchougou/RWKV7-G0a3-7.2B-GGUF/files
下载 Ollama 格式:https://ollama.com/mollysama
如何使用 RWKV 模型
我们提供在线 demo,也提供本地部署的教程。
在线 demo(续写模式)
可在 RWKV 官方 Demo 中试用 RWKV7-G0a3 7.2B 模型:
- Hugging Face Gradio Demo:https://huggingface.co/spaces/BlinkDL/RWKV-Gradio-2
 
本地部署
可以使用 RWKV Runner、Ai00、RWKV pip 等推理工具本地部署 RWKV 模型。
以及目前最快的推理方式 Albatross:https://github.com/BlinkDL/Albatross
此外,RWKV 模型也适配了 llama.cpp、ollama 等热门的模型推理工具。
由于 RWKV7-G0a3 7.2B 是新模型,目前建议使用 RWKV Runner 以保证得到正确结果。
可以在 RWKV 官网 – 模型推理教程中查看上述推理工具的使用教程。
加入 RWKV 社区
欢迎大家加入 RWKV 社区,可以从 RWKV 中文官网了解 RWKV 模型,也可以加入 RWKV 论坛、QQ 频道和 QQ 群聊,一起探讨 RWKV 模型。
- 📖 RWKV 中文文档:https://www.rwkv.cn
 - 💬 RWKV 论坛:https://community.rwkv.cn/
 - 🐧 QQ 频道:https://pd.qq.com/s/9n21eravc | QQ 交流群:224287095
 - 📺 BiliBili 视频教程:https://space.bilibili.com/3546689096910933
 
欢迎大家基于 RWKV-7 进行创业、科研,我们也会为基于 RWKV 的项目提供技术支持。
如果您的团队正在基于 RWKV 创业或开展研究,请联系我们!(在“RWKV元始智能”微信公众号留言您的联系方式,或发送邮件到“contact@rwkvos.com”。)
附录代码
vibe coding prompt:请生成一个蓝紫色主题(主色调为 #6A5ACD,辅助色为白色)的现代用户卡片组件。卡片内必须包含:1. 用户头像(圆形占位符);2. 用户名;3. 一句签名(使用斜体字);4. 一个蓝色关注按钮;5. 整体布局居中。
<!DOCTYPE html>
<html lang="zh-CN">
<head>
    <meta charset="UTF-8">
    <meta name="viewport" content="width=device-width, initial-scale=1.0">
    <title>蓝紫色用户卡片</title>
    <style>
        * {
            margin: 0;
            padding: 0;
            box-sizing: border-box;
            font-family: 'Segoe UI', Tahoma, Geneva, Verdana, sans-serif;
        }
        body {
            display: flex;
            justify-content: center;
            align-items: center;
            min-height: 100vh;
            background: linear-gradient(135deg, #1a2a6c, #b21f1f, #fdbb2d);
            padding: 20px;
        }
        .user-card {
            background: rgba(255, 255, 255, 0.95);
            border-radius: 20px;
            box-shadow: 0 15px 35px rgba(0, 0, 0, 0.2);
            padding: 30px;
            max-width: 400px;
            width: 100%;
            text-align: center;
            transition: transform 0.3s ease;
        }
        .user-card:hover {
            transform: translateY(-10px);
            box-shadow: 0 20px 40px rgba(0, 0, 0, 0.3);
        }
        .avatar {
            width: 120px;
            height: 120px;
            border-radius: 50%;
            background: linear-gradient(45deg, #6a5acd, #4a7bc9);
            display: flex;
            justify-content: center;
            align-items: center;
            font-size: 48px;
            color: white;
            margin: 0 auto 20px;
            border: 4px solid #4a7bc9;
        }
        .username {
            font-size: 28px;
            font-weight: 600;
            margin-bottom: 10px;
            color: #4a7bc9;
        }
        .signature {
            font-style: italic;
            color: #666;
            margin-bottom: 25px;
            line-height: 1.5;
        }
        .follow-btn {
            display: inline-block;
            background: linear-gradient(45deg, #4a7bc9, #6a5acd);
            color: white;
            padding: 12px 30px;
            border-radius: 50px;
            text-decoration: none;
            font-weight: 600;
            font-size: 16px;
            transition: all 0.3s ease;
            border: none;
            cursor: pointer;
            position: relative;
            overflow: hidden;
        }
        .follow-btn::before {
            content: '';
            position: absolute;
            top: 0;
            left: -100%;
            width: 100%;
            height: 100%;
            background: linear-gradient(90deg, transparent, rgba(255, 255, 255, 0.4), transparent);
            transition: all 0.5s ease;
        }
        .follow-btn:hover {
            transform: translateY(-3px);
            box-shadow: 0 10px 20px rgba(0, 0, 0, 0.2);
        }
        .follow-btn:hover::before {
            left: 100%;
        }
        .social-icons {
            display: flex;
            justify-content: center;
            gap: 15px;
            margin-top: 20px;
        }
        .social-icon {
            width: 40px;
            height: 40px;
            border-radius: 50%;
            background: rgba(255, 255, 255, 0.2);
            display: flex;
            justify-content: center;
            align-items: center;
            color: white;
            font-size: 18px;
            cursor: pointer;
            transition: all 0.3s ease;
        }
        .social-icon:hover {
            background: rgba(255, 255, 255, 0.4);
            transform: scale(1.1);
        }
        .tagline {
            font-style: italic;
            color: #aaa;
            margin-top: 10px;
            font-size: 14px;
        }
        @media (max-width: 600px) {
            .user-card {
                padding: 20px;
            }
            .avatar {
                width: 80px;
                height: 80px;
                font-size: 36px;
            }
            .username {
                font-size: 22px;
            }
            .signature {
                font-size: 14px;
            }
        }
    </style>
</head>
<body>
    <div class="user-card">
        <div class="avatar">👤</div>
        <h2 class="username">小明</h2>
        <p class="signature">"探索世界,发现美好"</p>
        <a href="#" class="follow-btn">关注</a>
        <div class="social-icons">
            <div class="social-icon">📸</div>
            <div class="social-icon">🎵</div>
            <div class="social-icon">📚</div>
            <div class="social-icon">🎮</div>
        </div>
        <p class="tagline">"每一天都是新的开始"</p>
    </div>
</body>
</html>
vibe coding prompt:请给前沿科技媒体机器之心设计一个前沿风格网页,要求置顶部分滚动播出实时AI新闻
<!DOCTYPE html>
<html lang="zh-CN">
<head>
    <meta charset="UTF-8">
    <meta name="viewport" content="width=device-width, initial-scale=1.0">
    <title>机器之心 - AI前沿动态</title>
    <link rel="stylesheet" href="https://cdnjs.cloudflare.com/ajax/libs/font-awesome/6.4.0/css/all.min.css">
    <style>
        :root {
            --primary: #007bff;
            --secondary: #ff6b6b;
            --dark: #1a1a2e;
            --light: #f8f9fa;
        }
        * {
            margin: 0;
            padding: 0;
            box-sizing: border-box;
            font-family: 'Segoe UI', system-ui, sans-serif;
        }
        body {
            background: linear-gradient(135deg, var(--dark) 0%, #16213e 100%);
            color: white;
            overflow-x: hidden;
        }
        /* 顶部滚动新闻区 */
        .news-ticker {
            position: fixed;
            top: 0;
            left: 0;
            right: 0;
            height: 80px;
            background: rgba(0, 0, 0, 0.9);
            display: flex;
            align-items: center;
            padding: 0 20px;
            z-index: 1000;
            backdrop-filter: blur(10px);
        }
        .ticker-content {
            flex: 1;
            overflow: hidden;
            white-space: nowrap;
        }
        .ticker-item {
            display: inline-block;
            padding: 0 15px;
            height: 100%;
            line-height: 80px;
            font-size: 14px;
            opacity: 0.8;
            animation: ticker 30s linear infinite;
        }
        @keyframes ticker {
            0% { transform: translateX(-100%); }
            100% { transform: translateX(100%); }
        }
        /* 导航栏 */
        nav {
            position: sticky;
            top: 0;
            background: rgba(0, 0, 0, 0.95);
            padding: 15px 0;
            border-bottom: 1px solid rgba(255, 255, 255, 0.1);
        }
        .nav-container {
            max-width: 1200px;
            margin: 0 auto;
            display: flex;
            justify-content: space-between;
            align-items: center;
        }
        .logo {
            font-size: 24px;
            font-weight: 700;
            color: var(--primary);
            text-decoration: none;
        }
        .nav-links {
            display: flex;
            list-style: none;
        }
        .nav-links li {
            margin-left: 30px;
        }
        .nav-links a {
            color: white;
            text-decoration: none;
            transition: color 0.3s;
        }
        .nav-links a:hover {
            color: var(--secondary);
        }
        /* 主内容区 */
        .hero {
            height: 100vh;
            display: flex;
            align-items: center;
            justify-content: center;
            text-align: center;
            padding: 0 20px;
        }
        .hero-content {
            max-width: 800px;
        }
        h1 {
            font-size: 4rem;
            margin-bottom: 20px;
            background: linear-gradient(90deg, var(--primary), var(--secondary));
            -webkit-background-clip: text;
            background-clip: text;
            color: transparent;
        }
        .subtitle {
            font-size: 1.5rem;
            margin-bottom: 40px;
            opacity: 0.9;
        }
        .cta-button {
            display: inline-block;
            padding: 12px 30px;
            background: var(--primary);
            color: white;
            text-decoration: none;
            border-radius: 50px;
            font-weight: 600;
            transition: all 0.3s;
        }
        .cta-button:hover {
            transform: translateY(-3px);
            box-shadow: 0 10px 20px rgba(0, 0, 0, 0.2);
        }
        /* 内容区域 */
        .content-section {
            padding: 80px 20px;
            max-width: 1200px;
            margin: 0 auto;
        }
        .section-title {
            text-align: center;
            margin-bottom: 40px;
            font-size: 2.5rem;
            color: var(--primary);
        }
        .article-grid {
            display: grid;
            grid-template-columns: repeat(auto-fill, minmax(300px, 1fr));
            gap: 30px;
        }
        .article-card {
            background: rgba(255, 255, 255, 0.05);
            border-radius: 15px;
            padding: 25px;
            transition: transform 0.3s;
        }
        .article-card:hover {
            transform: translateY(-10px);
            box-shadow: 0 15px 30px rgba(0, 0, 0, 0.3);
        }
        .article-image {
            width: 100%;
            height: 200px;
            object-fit: cover;
            border-radius: 10px;
            margin-bottom: 15px;
        }
        .article-title {
            font-size: 1.5rem;
            margin-bottom: 10px;
            color: var(--primary);
        }
        .article-meta {
            display: flex;
            justify-content: space-between;
            font-size: 0.9rem;
            color: rgba(255, 255, 255, 0.7);
        }
        /* 底部 */
        footer {
            background: rgba(0, 0, 0, 0.9);
            padding: 40px 20px;
            text-align: center;
        }
        .footer-content {
            max-width: 1200px;
            margin: 0 auto;
        }
        .social-links {
            display: flex;
            justify-content: center;
            gap: 20px;
            margin: 30px 0;
        }
        .social-links a {
            color: white;
            font-size: 1.5rem;
            transition: color 0.3s;
        }
        .social-links a:hover {
            color: var(--secondary);
        }
        .copyright {
            margin-top: 30px;
            font-size: 0.9rem;
            opacity: 0.7;
        }
    </style>
</head>
<body>
    <!-- 顶部滚动新闻 -->
    <div class="news-ticker">
        <div class="ticker-content">
            <div class="ticker-item">
                <span class="ticker-text">GPT-5预计2024年Q3发布,模型规模达万亿参数</span>
            </div>
            <div class="ticker-item">
                <span class="ticker-text">DeepMind推出AlphaFold 3,突破蛋白质结构预测极限</span>
            </div>
            <div class="ticker-item">
                <span class="ticker-text">OpenAI与微软达成战略合作,共建AI安全框架</span>
            </div>
            <div class="ticker-item">
                <span class="ticker-text">MIT发布脑机接口新突破,实现人机思维直接交互</span>
            </div>
            <div class="ticker-item">
                <span class="ticker-text">中国科学院发布《人工智能伦理白皮书》</span>
            </div>
        </div>
    </div>
    <!-- 导航栏 -->
    <nav>
        <div class="nav-container">
            <a href="#" class="logo">机器之心</a>
            <ul class="nav-links">
                <li><a href="#">首页</a></li>
                <li><a href="#">热点</a></li>
                <li><a href="#">资讯</a></li>
                <li><a href="#">技术</a></li>
                <li><a href="#">产业</a></li>
                <li><a href="#">观点</a></li>
            </ul>
        </div>
    </nav>
    <!-- 主内容区 -->
    <main class="hero">
        <div class="hero-content">
            <h1>AI正在重塑世界</h1>
            <p class="subtitle">从自动驾驶到生物医药,人工智能正在引领第四次工业革命</p>
            <a href="#" class="cta-button">探索最新AI技术</a>
        </div>
    </main>
    <!-- 内容区域 -->
    <div class="content-section">
        <div class="section-title">热点头条</div>
        <div class="article-grid">
            <!-- 文章卡片将通过JavaScript动态生成 -->
        </div>
    </div>
    <!-- 底部 -->
    <footer>
        <div class="footer-content">
            <div class="social-links">
                <a href="#"><i class="fab fa-twitter"></i></a>
                <a href="#"><i class="fab fa-facebook"></i></a>
                <a href="#"><i class="fab fa-linkedin"></i></a>
                <a href="#"><i class="fab fa-youtube"></i></a>
            </div>
            <p>© 2023 机器之心 | 版权所有</p>
        </div>
    </footer>
    <script>
        // 滚动新闻动画
        document.addEventListener('DOMContentLoaded', function() {
            const tickerItems = document.querySelectorAll('.ticker-item');
            // 创建滚动新闻效果
            function createTicker() {
                tickerItems.forEach((item, index) => {
                    setTimeout(() => {
                        item.classList.add('active');
                    }, index * 500);
                });
            }
            // 初始化滚动新闻
            createTicker();
            // 滚动监听
            window.addEventListener('scroll', function() {
                const scrollY = window.scrollY;
                const totalHeight = document.documentElement.scrollHeight - window.innerHeight;
                const scrollPercent = (scrollY / totalHeight) * 100;
                // 根据滚动位置调整新闻动画速度
                tickerItems.forEach((item, index) => {
                    const speed = Math.max(0, 1 - (scrollPercent / 100)) * 0.5;
                    item.style.animationDuration = `${speed}s`;
                });
            });
        });
    </script>
</body>
</html>
vibe coding prompt:请生成精美的HTML网页:鲁迅纪念馆
<!DOCTYPE html>
<html lang="zh-CN">
<head>
    <meta charset="UTF-8">
    <meta name="viewport" content="width=device-width, initial-scale=1.0">
    <title>鲁迅纪念馆 - 永恒的精神灯塔</title>
    <style>
        * {
            margin: 0;
            padding: 0;
            box-sizing: border-box;
            font-family: "SimSun", "宋体", serif;
        }
        body {
            background: linear-gradient(135deg, #1a1a2e 0%, #16213e 100%);
            color: #e6e6e6;
            line-height: 1.6;
        }
        .container {
            max-width: 1200px;
            margin: 0 auto;
            padding: 20px;
        }
        header {
            text-align: center;
            padding: 60px 0 40px;
            border-bottom: 2px solid #c19a6b;
            margin-bottom: 40px;
        }
        .logo {
            font-size: 3.5rem;
            color: #d4af37;
            text-shadow: 0 0 15px rgba(209, 167, 59, 0.5);
            margin-bottom: 20px;
        }
        .subtitle {
            font-size: 1.5rem;
            color: #a89f7a;
            letter-spacing: 5px;
        }
        nav {
            display: flex;
            justify-content: center;
            gap: 30px;
            margin-bottom: 40px;
        }
        nav a {
            color: #d4af37;
            text-decoration: none;
            font-weight: bold;
            transition: all 0.3s ease;
        }
        nav a:hover {
            color: #ffd700;
            transform: translateY(-5px);
        }
        .main-content {
            display: grid;
            grid-template-columns: 1fr 1fr;
            gap: 40px;
            margin-bottom: 60px;
        }
        @media (max-width: 768px) {
            .main-content {
                grid-template-columns: 1fr;
            }
        }
        .card {
            background: rgba(255, 255, 255, 0.05);
            border-radius: 10px;
            padding: 30px;
            box-shadow: 0 10px 30px rgba(0, 0, 0, 0.3);
            transition: transform 0.3s ease;
        }
        .card:hover {
            transform: translateY(-10px);
        }
        .card h2 {
            color: #d4af37;
            margin-bottom: 20px;
            border-bottom: 1px solid #333;
            padding-bottom: 10px;
        }
        .exhibit-gallery {
            display: grid;
            grid-template-columns: repeat(auto-fill, minmax(250px, 1fr));
            gap: 20px;
            margin-top: 30px;
        }
        .exhibit-item {
            background: rgba(0, 0, 0, 0.3);
            border-radius: 8px;
            overflow: hidden;
            position: relative;
        }
        .exhibit-image {
            width: 100%;
            height: 180px;
            object-fit: cover;
            transition: transform 0.5s ease;
        }
        .exhibit-item:hover .exhibit-image {
            transform: scale(1.1);
        }
        footer {
            text-align: center;
            padding: 40px 0;
            border-top: 1px solid #333;
            margin-top: 60px;
            color: #888;
        }
        .timeline {
            position: relative;
            max-width: 800px;
            margin: 40px auto;
        }
        .timeline::after {
            content: '';
            position: absolute;
            width: 6px;
            background-color: #d4af37;
            top: 0;
            bottom: 0;
            left: 50%;
            margin-left: -3px;
        }
        .timeline-item {
            padding: 10px 40px;
            position: relative;
            width: 50%;
            box-sizing: border-box;
        }
        .timeline-item::after {
            content: '';
            position: absolute;
            width: 20px;
            height: 20px;
            background-color: #fff;
            border: 4px solid #d4af37;
            top: 15px;
            border-radius: 50%;
            z-index: 1;
        }
        .left {
            left: 0;
        }
        .right {
            left: 50%;
        }
        .left::before, .right::before {
            content: "";
            position: absolute;
            top: 15px;
            width: 20px;
            height: 20px;
            background-color: #d4af37;
            border: 4px solid #fff;
            border-radius: 50%;
            z-index: 1;
        }
        .left::before {
            left: -10px;
        }
        .right::before {
            right: -10px;
        }
        .timeline-content {
            padding: 20px;
            background-color: rgba(209, 167, 59, 0.1);
            border-radius: 8px;
        }
        .timeline-date {
            font-weight: bold;
            color: #d4af37;
            margin-bottom: 5px;
        }
        .quote-carousel {
            position: relative;
            height: 300px;
            overflow: hidden;
        }
        .carousel-track {
            display: flex;
            transition: transform 0.5s ease;
        }
        .carousel-slide {
            min-width: 100%;
            padding: 20px;
            background: rgba(209, 167, 59, 0.1);
            border-radius: 8px;
        }
        .carousel-controls {
            position: absolute;
            top: 50%;
            transform: translateY(-50%);
            width: 100%;
            display: flex;
            justify-content: space-between;
            padding: 0 20px;
        }
        .carousel-btn {
            background: rgba(209, 167, 59, 0.3);
            border: none;
            color: white;
            width: 40px;
            height: 40px;
            border-radius: 50%;
            cursor: pointer;
            display: flex;
            align-items: center;
            justify-content: center;
        }
        .carousel-indicators {
            display: flex;
            justify-content: center;
            margin-top: 20px;
        }
        .indicator {
            width: 12px;
            height: 12px;
            border-radius: 50%;
            background: #ccc;
            margin: 0 5px;
            cursor: pointer;
        }
        .indicator.active {
            background: #d4af37;
        }
    </style>
</head>
<body>
    <div class="container">
        <header>
            <h1 class="logo">鲁迅纪念馆</h1>
            <p class="subtitle">永恒的精神灯塔</p>
        </header>
        <nav>
            <a href="#history">历史背景</a>
            <a href="#personage">人物介绍</a>
            <a href="#exhibition">展览信息</a>
            <a href="#interact">互动体验</a>
        </nav>
        <div class="main-content">
            <div class="card">
                <h2>鲁迅简介</h2>
                <p>周树人(1881年9月25日-1936年10月19日),字豫山,后改名为豫才,笔名鲁迅,浙江绍兴人,中国现代文学家、思想家、革命家。他是中国现代文学的奠基人之一,被誉为"民族魂"。</p>
                <p>鲁迅的作品以深刻的社会批判和独特的艺术风格著称,代表作有《呐喊》、《彷徨》、《故事新编》等。他的思想影响了一代又一代中国人,至今仍具有强烈的现实意义。</p>
            </div>
            <div class="card">
                <h2>纪念馆概况</h2>
                <p>鲁迅纪念馆位于浙江省绍兴市柯桥区,是中国第一座以纪念鲁迅为主题的专题纪念馆。馆内陈列着鲁迅生前使用过的文房四宝、手稿、照片等珍贵文物,还展示了鲁迅的生平事迹和思想发展历程。</p>
                <p>纪念馆建筑融合了中国传统园林风格与现代建筑元素,营造出浓厚的文化氛围。游客可以在这里感受到鲁迅的精神世界,领略中国近代文学的辉煌。</p>
            </div>
        </div>
        <div class="exhibit-gallery">
            <div class="exhibit-item">
                <img src="https://via.placeholder.com/300x200?text=鲁迅手稿" alt="鲁迅手稿">
                <div class="exhibit-info">
                    <h3>《狂人日记》手稿</h3>
                    <p>中国现代文学史上第一篇白话小说</p>
                </div>
            </div>
            <div class="exhibit-item">
                <img src="https://via.placeholder.com/300x200?text=鲁迅照片" alt="鲁迅照片">
                <div class="exhibit-info">
                    <h3>青年时期照片</h3>
                    <p>1904年,鲁迅在日本留学时的照片</p>
                </div>
            </div>
            <div class="exhibit-item">
                <img src="https://via.placeholder.com/300x200?text=鲁迅书房" alt="鲁迅书房">
                <div class="exhibit-info">
                    <h3>书房陈列</h3>
                    <p>展示鲁迅生前使用的文房四宝</p>
                </div>
            </div>
        </div>
        <div class="timeline">
            <div class="timeline-track">
                <div class="timeline-item left">
                    <div class="timeline-content">
                        <div class="timeline-date">1902年</div>
                        <p>鲁迅赴日本留学,开始接触西方文化</p>
                    </div>
                </div>
                <div class="timeline-item right">
                    <div class="timeline-content">
                        <div class="timeline-date">1918年</div>
                        <p>发表《狂人日记》,中国现代文学诞生</p>
                    </div>
                </div>
                <div class="timeline-item left">
                    <div class="timeline-content">
                        <div class="timeline-date">1926年</div>
                        <p>创办《语丝》周刊,推动新文化运动</p>
                    </div>
                </div>
                <div class="timeline-item right">
                    <div class="timeline-content">
                        <div class="timeline-date">1936年</div>
                        <p>鲁迅逝世,享年55岁</p>
                    </div>
                </div>
            </div>
        </div>
        <div class="quote-carousel">
            <div class="carousel-track">
                <div class="carousel-slide">
                    <p>"我以为,只要有爱,就有希望。"</p>
                    <p>- 鲁迅《野草》</p>
                </div>
                <div class="carousel-slide">
                    <p>"我们不能忘记,我们曾经拥有过的光明。"</p>
                    <p>- 鲁迅《坟》</p>
                </div>
                <div class="carousel-slide">
                    <p>"我以为,真正的自由,是敢于直面黑暗的勇气。"</p>
                    <p>- 鲁迅《阿Q正传》</p>
                </div>
            </div>
            <div class="carousel-controls">
                <button id="prevBtn"><</button>
                <button id="nextBtn">></button>
            </div>
        </div>
        <footer>
            <p>鲁迅纪念馆 © 2023 | 浙江省绍兴市柯桥区</p>
            <p>电话:0575-82288888 | 邮箱:luxunmuseum@example.com</p>
        </footer>
    </div>
    <script>
        // 简单的轮播图功能
        document.addEventListener('DOMContentLoaded', function() {
            const slides = document.querySelectorAll('.carousel-slide');
            const prevBtn = document.getElementById('prevBtn');
            const nextBtn = document.getElementById('nextBtn');
            let currentSlide = 0;
            function showSlide(n) {
                slides.forEach((slide, index) => {
                    slide.style.transform = `translateX(${n * 100}%)`;
                });
            }
            prevBtn.addEventListener('click', () => {
                currentSlide = (currentSlide - 1 + slides.length) % slides.length;
                showSlide(currentSlide);
            });
            nextBtn.addEventListener('click', () => {
                currentSlide = (currentSlide + 1) % slides.length;
                showSlide(currentSlide);
            });
            // 初始显示第一张幻灯片
            showSlide(0);
        });
    </script>
</body>
</html>
vibe coding prompt: 请生成一个主题为“鲁迅纪念馆”的精美 HTML 网页,要求:* 包含顶部导航、横幅、展览介绍、鲁迅生平时间线、代表作品、纪念照片墙、参观信息、页脚 * 网页整体要符合纪念馆庄重、文化的气质
<!DOCTYPE html>
<html lang="zh-CN">
<head>
    <meta charset="UTF-8">
    <meta name="viewport" content="width=device-width, initial-scale=1.0">
    <title>鲁迅纪念馆 - 致敬文学巨匠</title>
    <style>
        /* 基础样式 */
        * {
            margin: 0;
            padding: 0;
            box-sizing: border-box;
            font-family: "SimSun", "宋体", serif;
        }
        body {
            background-color: #f5f2e9;
            color: #333;
            line-height: 1.6;
        }
        .container {
            max-width: 1200px;
            margin: 0 auto;
            padding: 0 20px;
        }
        /* 头部样式 */
        header {
            background: linear-gradient(to bottom, #8b0000, #5a0000);
            color: #fff;
            padding: 40px 0;
            text-align: center;
            position: relative;
            overflow: hidden;
        }
        header::before {
            content: "";
            position: absolute;
            top: 0;
            left: 0;
            right: 0;
            bottom: 0;
            background-image: url('data:image/svg+xml;utf8,<svg xmlns="http://www.w3.org/2000/svg" width="100" height="100" viewBox="0 0 100 100"><path d="M50,5 C60,15 70,25 80,35 A70,70 0 0,1 20,35 C30,25 40,15 50,5 Z" fill="%238b0000" opacity="0.3"/></svg>');
            opacity: 0.1;
        }
        .logo {
            font-size: 3.5rem;
            font-weight: bold;
            margin-bottom: 10px;
            text-shadow: 2px 2px 4px rgba(0, 0, 0, 0.7);
            letter-spacing: 5px;
        }
        .subtitle {
            font-size: 1.5rem;
            font-weight: normal;
            margin-bottom: 30px;
            text-shadow: 1px 1px 2px rgba(0, 0, 0, 0.7);
        }
        /* 导航栏 */
        nav {
            background-color: #5a0000;
            padding: 15px 0;
            position: sticky;
            top: 0;
            z-index: 100;
        }
        nav ul {
            display: flex;
            justify-content: center;
            list-style: none;
        }
        nav li {
            margin: 0 20px;
        }
        nav a {
            color: #fff;
            text-decoration: none;
            font-size: 1.1rem;
            transition: color 0.3s;
        }
        nav a:hover {
            color: #ffd700;
        }
        /* 横幅区域 */
        .banner {
            background: linear-gradient(rgba(0, 0, 0, 0.7), rgba(0, 0, 0, 0.7)), 
                        url('data:image/svg+xml;utf8,<svg xmlns="http://www.w3.org/2000/svg" width="800" height="400" viewBox="0 0 800 400"><rect width="800" height="400" fill="%235a0000"/><text x="400" y="200" font-family="SimSun" font-size="24" text-anchor="middle" fill="%23ffd700" dy="0.3em">鲁迅纪念馆</text></svg>');
            background-size: cover;
            background-position: center;
            color: #fff;
            text-align: center;
            padding: 100px 20px;
            min-height: 400px;
        }
        .banner h1 {
            font-size: 3.5rem;
            margin-bottom: 20px;
            text-shadow: 3px 3px 6px rgba(0, 0, 0, 0.8);
        }
        .banner p {
            font-size: 1.2rem;
            max-width: 800px;
            margin: 0 auto 30px;
        }
        /* 展览介绍 */
        .exhibition {
            padding: 60px 0;
            background-color: #f9f5eb;
        }
        .exhibition h2 {
            text-align: center;
            font-size: 2.5rem;
            margin-bottom: 40px;
            color: #5a0000;
            border-bottom: 2px solid #8b0000;
            padding-bottom: 15px;
        }
        .exhibition-content {
            display: flex;
            flex-wrap: wrap;
            justify-content: space-around;
            gap: 30px;
        }
        .exhibition-item {
            flex: 1 1 300px;
            background-color: #fff;
            padding: 20px;
            border-radius: 8px;
            box-shadow: 0 5px 15px rgba(0, 0, 0, 0.1);
            text-align: center;
        }
        .exhibition-item h3 {
            font-size: 1.5rem;
            margin-bottom: 15px;
            color: #5a0000;
        }
        /* 生平时间线 */
        .timeline {
            padding: 60px 0;
            background-color: #f9f5eb;
        }
        .timeline h2 {
            text-align: center;
            font-size: 2.5rem;
            margin-bottom: 40px;
            color: #5a0000;
            border-bottom: 2px solid #8b0000;
            padding-bottom: 15px;
        }
        .timeline-container {
            position: relative;
            max-width: 800px;
            margin: 0 auto;
        }
        .timeline-item {
            position: relative;
            margin-bottom: 40px;
            width: 100%;
        }
        .timeline-item::after {
            content: '';
            position: absolute;
            width: 20px;
            height: 20px;
            background-color: #8b0000;
            border-radius: 50%;
            top: 20px;
            left: 50%;
            transform: translateX(-50%);
        }
        .timeline-content {
            padding: 20px;
            background-color: #fff;
            border-radius: 8px;
            box-shadow: 0 3px 10px rgba(0, 0, 0, 0.1);
        }
        .timeline-date {
            font-weight: bold;
            color: #8b0000;
            margin-bottom: 10px;
        }
        /* 代表作品 */
        .works {
            padding: 60px 0;
            background-color: #f9f5eb;
        }
        .works h2 {
            text-align: center;
            font-size: 2.5rem;
            margin-bottom: 40px;
            color: #5a0000;
            border-bottom: 2px solid #8b0000;
            padding-bottom: 15px;
        }
        .works-grid {
            display: grid;
            grid-template-columns: repeat(auto-fill, minmax(280px, 1fr));
            gap: 30px;
        }
        .work-card {
            background-color: #fff;
            border-radius: 8px;
            overflow: hidden;
            box-shadow: 0 5px 15px rgba(0, 0, 0, 0.1);
            transition: transform 0.3s;
        }
        .work-card:hover {
            transform: translateY(-10px);
        }
        .work-img {
            width: 100%;
            height: 200px;
            object-fit: cover;
        }
        .work-content {
            padding: 20px;
        }
        .work-title {
            font-size: 1.3rem;
            margin-bottom: 10px;
            color: #5a0000;
        }
        /* 纪念照片墙 */
        .photo-wall {
            padding: 60px 0;
            background-color: #f9f5eb;
        }
        .photo-wall h2 {
            text-align: center;
            font-size: 2.5rem;
            margin-bottom: 40px;
            color: #5a0000;
            border-bottom: 2px solid #8b0000;
            padding-bottom: 15px;
        }
        .photos {
            display: flex;
            flex-wrap: wrap;
            justify-content: center;
            gap: 20px;
        }
        .photo {
            width: 250px;
            height: 350px;
            background-color: #8b0000;
            border-radius: 8px;
            display: flex;
            align-items: center;
            justify-content: center;
            color: #fff;
            font-size: 1.2rem;
            cursor: pointer;
            transition: transform 0.3s;
        }
        .photo:hover {
            transform: scale(1.05);
        }
        /* 参观信息 */
        .visit-info {
            padding: 60px 0;
            background-color: #f9f5eb;
        }
        .visit-info h2 {
            text-align: center;
            font-size: 2.5rem;
            margin-bottom: 40px;
            color: #5a0000;
            border-bottom: 2px solid #8b0000;
            padding-bottom: 15px;
        }
        .visit-details {
            display: flex;
            flex-wrap: wrap;
            justify-content: space-around;
            gap: 30px;
        }
        .visit-card {
            flex: 1 1 300px;
            background-color: #fff;
            border-radius: 8px;
            padding: 20px;
            box-shadow: 0 5px 15px rgba(0, 0, 0, 0.1);
        }
        .visit-card h3 {
            font-size: 1.5rem;
            margin-bottom: 15px;
            color: #5a0000;
        }
        /* 页脚 */
        footer {
            background-color: #5a0000;
            color: #fff;
            padding: 40px 0 20px;
        }
        .footer-content {
            display: flex;
            justify-content: space-between;
            flex-wrap: wrap;
        }
        .footer-section {
            flex: 1 1 250px;
            margin-bottom: 30px;
        }
        .footer-section h3 {
            font-size: 1.2rem;
            margin-bottom: 15px;
            color: #ffd700;
        }
        .footer-section p {
            margin-bottom: 10px;
        }
        .copyright {
            text-align: center;
            padding-top: 20px;
            border-top: 1px solid #444;
            font-size: 0.9rem;
            color: #aaa;
        }
        /* 响应式设计 */
        @media (max-width: 768px) {
            .logo {
                font-size: 2.5rem;
            }
            .banner h1 {
                font-size: 2.5rem;
            }
            .exhibition-content, .works-grid, .visit-details {
                flex-direction: column;
            }
            .timeline-item {
                flex-direction: column;
                align-items: flex-start;
            }
            .timeline-content {
                margin-left: 0;
                margin-top: 20px;
            }
        }
    </style>
</head>
<body>
    <!-- 顶部导航 -->
    <header>
        <div class="container">
            <nav>
                <ul>
                    <li><a href="#home">首页</a></li>
                    <li><a href="#exhibition">展览</a></li>
                    <li><a href="#timeline">生平</a></li>
                    <li><a href="#works">作品</a></li>
                    <li><a href="#photos">照片墙</a></li>
                    <li><a href="#visit">参观信息</a></li>
                </ul>
            </nav>
            <div class="banner">
                <h1>鲁迅纪念馆</h1>
                <p>致敬文学巨匠,传承革命精神</p>
            </div>
        </div>
    </header>
    <!-- 横幅区域 -->
    <section class="banner" id="home">
        <div class="container">
            <h2>鲁迅纪念馆</h2>
            <p>中国现代文学史上最重要的作家之一,中国共产党早期领导人之一,伟大的民族解放运动战士。</p>
        </div>
    </section>
    <!-- 展览介绍 -->
    <section class="exhibition" id="exhibition">
        <div class="container">
            <h2>展览介绍</h2>
            <div class="exhibition-content">
                <div class="exhibition-item">
                    <h3>鲁迅生平</h3>
                    <p>鲁迅(1881年9月25日-1936年10月19日),原名周树人,字豫山、豫才,后改名阿城,笔名、号有二十余个。浙江绍兴人。中国现代文学的奠基人之一,中国现代文学史上最重要的作家之一,中国共产党早期领导人之一,伟大的民族解放运动战士。</p>
                </div>
                <div class="exhibition-item">
                    <h3>纪念馆历史</h3>
                    <p>鲁迅纪念馆成立于1958年,是中国第一座以纪念鲁迅为主题的纪念馆。馆内陈列着鲁迅生前使用过的文房四宝、书籍、照片等珍贵文物,展示了鲁迅的生平事迹和文学成就。</p>
                </div>
                <div class="exhibition-item">
                    <h3>展览特色</h3>
                    <p>本次展览通过文献资料、实物展品、多媒体展示等形式,全面呈现鲁迅的思想世界、文学创作和革命活动,让观众更深入地了解这位伟大作家的精神世界。</p>
                </div>
            </div>
        </div>
    </section>
    <!-- 生平时间线 -->
    <section class="timeline" id="timeline">
        <div class="container">
            <h2>鲁迅生平时间线</h2>
            <div class="timeline-container">
                <div class="timeline-item">
                    <div class="timeline-content">
                        <div class="timeline-date">1881年9月25日</div>
                        <p>周树人(鲁迅)出生于浙江绍兴一个封建官僚家庭。</p>
                    </div>
                </div>
                <div class="timeline-item">
                    <div class="timeline-content">
                        <div class="timeline-date">1902年</div>
                        <p>赴日本留学,开始接触西方思想。</p>
                    </div>
                </div>
                <div class="timeline-item">
                    <div class="timeline-content">
                        <div class="timeline-date">1906年</div>
                        <p>发表第一篇白话小说《狂人日记》,开创中国现代文学新纪元。</p>
                    </div>
                </div>
                <div class="timeline-item">
                    <div class="timeline-content">
                        <div class="timeline-date">1918年</div>
                        <p>发表《呐喊》自序,揭示社会黑暗,引发轰动。</p>
                    </div>
                </div>
                <div class="timeline-item">
                    <div class="timeline-content">
                        <div class="timeline-date">1926年</div>
                        <p>发表《坟》,批判旧文化,倡导新文化。</p>
                    </div>
                </div>
                <div class="timeline-item">
                    <div class="timeline-content">
                        <div class="timeline-date">1936年10月19日</div>
                        <p>因病逝世,享年55岁。</p>
                    </div>
                </div>
            </div>
        </div>
    </section>
    <!-- 代表作品 -->
    <section class="works" id="works">
        <div class="container">
            <h2>代表作品</h2>
            <div class="works-grid">
                <div class="work-card">
                    <img src="https://via.placeholder.com/350x250/8b0000/ffffff?text=呐喊" alt="呐喊" class="work-img">
                    <h3>呐喊</h3>
                    <p>鲁迅的第一部短篇小说集,收录了《狂人日记》、《孔乙己》、《药》等著名作品。</p>
                </div>
                <div class="work-card">
                    <img src="https://via.placeholder.com/350x250/8b0000/ffffff?text=彷徨" alt="彷徨" class="work-img">
                    <h3>彷徨</h3>
                    <p>鲁迅的第二部短篇小说集,收录了《祝福》、《孤独者》、《伤逝》等作品。</p>
                </div>
                <div class="work-card">
                    <img src="https://via.placeholder.com/350x250/8b0000/ffffff?text=故事新编" alt="故事新编" class="work-img">
                    <h3>故事新编</h3>
                    <p>鲁迅的散文集,以古代神话故事为题材,讽刺现实社会。</p>
                </div>
                <div class="work-card">
                    <img src="https://via.placeholder.com/350x250/8b0000/ffffff?text=朝花夕拾" alt="朝花夕拾" class="work-img">
                    <h3>朝花夕拾</h3>
                    <p>鲁迅的回忆录,回顾童年往事,反映旧社会的种种弊端。</p>
                </div>
            </div>
        </div>
    </section>
    <!-- 纪念照片墙 -->
    <section class="photo-wall" id="photos">
        <div class="container">
            <h2>纪念照片墙</h2>
            <div class="photos">
                <div class="photo" data-src="https://via.placeholder.com/350x450/8b0000/ffffff?text=鲁迅照片1">
                    <img src="https://via.placeholder.com/350x250/8b0000/ffffff?text=照片1" alt="鲁迅照片1">
                </div>
                <div class="photo" data-src="https://via.placeholder.com/350x450/8b0000/ffffff?text=鲁迅照片2">
                    <img src="https://via.placeholder.com/350x250/8b0000/ffffff?text=照片2" alt="鲁迅照片2">
                </div>
                <div class="photo" data-src="https://via.placeholder.com/350x450/8b0000/ffffff?text=鲁迅照片3">
                    <img src="https://via.placeholder.com/350x250/8b0000/ffffff?text=照片3" alt="鲁迅照片3">
                </div>
                <div class="photo" data-src="https://via.placeholder.com/350x450/8b0000/ffffff?text=鲁迅照片4">
                    <img src="https://via.placeholder.com/350x250/8b0000/ffffff?text=照片4" alt="鲁迅照片4">
                </div>
                <div class="photo" data-src="https://via.placeholder.com/350x450/8b0000/ffffff?text=鲁迅照片5">
                    <img src="https://via.placeholder.com/350x250/8b0000/ffffff?text=照片5" alt="鲁迅照片5">
                </div>
            </div>
        </div>
    </section>
    <!-- 参观信息 -->
    <section class="visit-info" id="visit">
        <div class="container">
            <h2>参观信息</h2>
            <div class="visit-details">
                <div class="visit-card">
                    <h3>地址</h3>
                    <p>北京市海淀区颐和园路10号</p>
                </div>
                <div class="visit-card">
                    <h3>开放时间</h3>
                    <p>周一至周日 9:00-17:00(最后入馆时间16:30)</p>
                </div>
                <div class="visit-card">
                    <h3>联系电话</h3>
                    <p>010-88888888</p>
                </div>
                <div class="visit-card">
                    <h3>门票价格</h3>
                    <p>免费参观</p>
                </div>
            </div>
        </div>
    </section>
    <!-- 页脚 -->
    <footer class="footer-content">
        <div class="container">
            <div class="footer-section">
                <h3>关于我们</h3>
                <p>鲁迅纪念馆是中国第一座以纪念鲁迅为主题的纪念馆,致力于传承鲁迅精神,弘扬革命文化。</p>
            </div>
            <div class="footer-section">
                <h3>联系我们</h3>
                <p>地址:北京市海淀区颐和园路10号</p>
                <p>电话:010-88888888</p>
                <p>邮箱:ruxueminyuan@example.com</p>
            </div>
            <div class="footer-section">
                <h3>友情链接</h3>
                <p>中国共产党历史展览馆</p>
                <p>中国革命博物馆</p>
                <p>中国人民大学</p>
            </div>
        </div>
        <div class="copyright">
            <p>© 2023 鲁迅纪念馆 版权所有</p>
        </div>
    </footer>
    <script>
        // 简单的JavaScript交互功能
        document.addEventListener('DOMContentLoaded', function() {
            // 时间线项目点击效果
            const timelineItems = document.querySelectorAll('.timeline-item');
            timelineItems.forEach(item => {
                item.addEventListener('click', function() {
                    this.classList.toggle('active');
                });
            });
            // 照片墙点击效果
            const photoWall = document.querySelector('.photo-wall');
            const photos = document.querySelectorAll('.photo');
            photos.forEach(photo => {
                photo.addEventListener('click', function() {
                    alert('这是一张鲁迅的照片,点击查看更多相关信息。');
                });
            });
            // 导航栏滚动效果
            window.addEventListener('scroll', function() {
                const nav = document.querySelector('nav');
                if (window.scrollY > 100) {
                    nav.style.backgroundColor="#5a0000";
                    nav.style.boxShadow = '0 5px 15px rgba(0, 0, 0, 0.3)';
                } else {
                    nav.style.backgroundColor="#8b0000";
                    nav.style.boxShadow = 'none';
                }
            });
        });
    </script>
</body>
</html>
                                                                                </div>