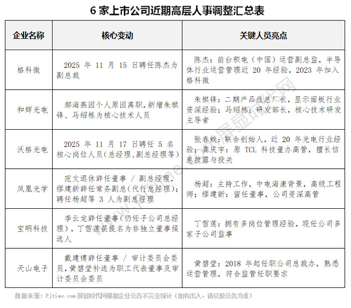
近日,光电显示及半导体领域的人才流动版图正悄然刷新——格科微、和辉光电、沃格光电、凤凰光学、宝明科技、天山电子六家上市公司公布最新高层人事调整公告,涉及副总裁、总经理、副总经理、董事、高级技术人员等多个岗位。

一系列人事变动不仅勾勒出企业优化治理结构的清晰轨迹,更折射出行业在竞争加剧背景下对顶尖人才的迫切渴求与战略布局。这场集中的人事迭代,既是企业夯实发展根基的主动作为,也为行业高质量发展注入了新的活力。
台积电前运营副总监陈杰加盟格科微,出任副总裁
2025年11月15日,格科微有限公司(证券代码:688728,证券简称:格科微)召开第二届董事会第十七次会议,审议通过《关于聘任公司高级管理人员的议案》,正式聘任陈杰先生为公司副总裁。任期自本次董事会审议通过之日起,至第二届董事会任期届满之日止。
陈杰先生出生于1979年,中国国籍,无境外永久居留权,2001年获南京理工大学机械制造工艺与设备专业工学学士学位。其职业生涯起步于宏力半导体制造股份有限公司,2001年7月至2004年1月担任工程师一职,积累了扎实的行业基础。2004年1月至2023年7月,陈杰先生任职于台积电(中国)有限公司,最终晋升至运营副总监,深耕半导体行业运营管理领域近二十年。2023年7月加入格科微后,历任公司全资子公司格科半导体(上海)有限公司副厂长、厂长,熟悉公司业务体系与运营模式,专业能力与职业素养获得公司高度认可。
和辉光电核心技术人员迭代:郝海燕离职,两人新晋补位
近日,上海和辉光电股份有限公司(证券代码:688538,证券简称:和辉光电)发布公告,披露核心技术人员变动情况。公司核心技术人员郝海燕女士因个人原因离职,相关工作已平稳交接;同时新增认定朱棋锋、马绍栋先生为核心技术人员,持续夯实技术人才团队实力。
公告显示,郝海燕女士为中国国籍,西安交通大学电子专业博士、清华大学博士后,电子技术高级工程师。她曾任职于清华大学物理系、北京阿格蕾雅光电有限公司等单位,2018年加入和辉光电后,历任研发副部长、部长级工程师,为公司发展作出重要贡献。
为匹配核心技术研发需求,和辉光电结合任职履历与研发参与情况,新增认定朱棋锋、马绍栋先生为核心技术人员。
朱棋锋先生为工学硕士、高级工程师,拥有丰富的显示面板行业经验。他曾任职于上海广电NEC液晶显示器有限公司、中国科学院上海高等研究院,2012年加入和辉光电后,从阵列厂主任级工程师逐步晋升,现任公司二期产品线总厂长,在生产技术管理领域积累了深厚实力。
马绍栋先生为工学博士,2013年加入和辉光电后深耕研发领域,从研发部工程师逐步成长为研发部长,全程参与公司核心技术研发与创新工作,具备扎实的专业功底和丰富的研发管理经验。
本次变动后,公司核心技术人员共计11人,团队整体稳定,不存在对特定人员的单一依赖。现有技术团队及核心技术人员将持续支撑公司核心技术的迭代开发,保障业务发展的连续性与稳定性。
沃格光电新管理层就位:5名核心岗位人员同步聘任
江西沃格光电集团股份有限公司(以下简称“公司”)于2025年11月17日召开第五届董事会第一次会议,聘任高级管理人员及证券事务代表,具体如下:
1. 总经理:张春姣女士。1972年12月出生,中国国籍,本科学历。曾先后任沃格光电总经理助理、副总经理、总经理兼营销中心负责人、董事长特别助理,同时担任公司重要合资公司湖北汇晨副董事长。张春姣女士作为公司联合创始人,拥有光电显示行业近二十年经验,对光电子产品市场应用方向具有敏锐的判断力,在新产品开发应用及供应链管理等方面拥有丰富经验。2022年11月至今任沃格光电董事、总经理。
2. 副总经理:孔线宁女士。1982年12月出生,中国国籍,无境外永久居留权,2004年7月毕业于西安航空职工大学,大专学历。2005年8月至2013年11月任昆山龙腾光电有限公司制造部经理;2013年12月至今任公司第一事业部副总经理。2019年11月至2022年3月任沃格光电职工代表监事;2022年3月至今任沃格光电副总经理。
3. 财务总监:詹锦城先生。1994年11月出生,中国国籍,无境外永久居留权,中国注册会计师,本科学历。2016年8月至2021年9月历任立信会计师事务所(特殊普通合伙)项目主管、高级项目经理等职;2021年9月至2023年2月任广东金力智能传动技术股份有限公司财务总监;2023年2月至2025年11月任公司财务副总监;2025年11月17日起任公司财务总监。
4. 董事会秘书:龚庆宇女士。1984年2月出生,中国国籍,无境外永久居留权,2008年6月毕业于广东外语外贸大学,硕士研究生学历。2008年3月至2010年12月任深圳市银之杰科技股份有限公司证券事务代表;2010年12月至2012年3月任深圳市一体医疗科技股份有限公司证券事务代表;2012年3月至2025年10月任职于TCL科技集团股份有限公司董事会办公室,先后负责信息披露与投资者关系工作。2025年10月加入江西沃格光电集团股份有限公司,2025年11月17日起任公司第五届董事会秘书。
5. 证券事务代表:汤勍巍先生。1991年出生,中国国籍,无境外永久居留权,厦门大学金融硕士研究生学历,具备国家法律职业资格、证券从业资格、基金从业资格等。2020年12月至2025年5月任华福证券有限责任公司投资银行总部高级经理;2025年11月加入公司,2025年11月17日起任公司证券事务代表。
上述高级管理人员及证券事务代表的任期自公司第五届董事会第一次会议审议通过之日起,至第五届董事会任期届满之日止。
凤凰光学高管调整:两高管离任,三人出任副总经理
2025年11月19日,凤凰光学公告称,公司于11月17日收到范文先生与缪建新先生的书面辞职报告。其中,范文先生辞去公司董事、副总经理职务,其原定任期至2026年12月26日,退休后将不再担任公司及控股子公司任何职务,且无未履行完毕的公开承诺。缪建新先生辞去常务副总经理(代行总经理职责)职务,原定任期至2026年12月26日,后续仍将担任公司董事、副总经理职务,不存在未履行完毕的公开承诺。

为保障公司运营连续性,鉴于缪建新先生申请辞去公司常务副总经理(代行总经理职责),经公司董事会提名委员会审核,聘任杨超先生为公司副总经理(主持工作),聘任缪建新先生、闻潮华先生为公司副总经理,任期自本次董事会审议通过之日起至第九届董事会届满之日止。
杨超先生:1987年出生,汉族,中共党员,硕士研究生学历,高级工程师。2012年起历任中电海康集团助理工程师、工程师、高级工程师;2018年起历任中电海康集团有限公司团委书记、创新赋能中台党总支副书记(主持工作)、党总支书记;2023年1月至今兼任浙江意博高科技术有限公司董事;2023年12月至今任凤凰光学股份有限公司副总经理。
缪建新先生:1964年出生,大学本科学历,工程师。曾任凤凰光学股份有限公司照相机事业本部部长,凤凰光学股份有限公司董事、副总经理,凤凰光学(广东)有限公司董事长,凤凰光学(上海)有限公司董事长,江西凤凰富士能光学有限公司董事长等职。2015年8月至2016年12月任凤凰光学股份有限公司总经理;2016年12月至2019年12月任凤凰光学股份有限公司董事、常务总经理;2019年12月至2023年12月任凤凰光学股份有限公司副总裁;2023年12月至2025年11月任凤凰光学股份有限公司常务副总经理(代行总经理职责)。
宝明科技董事李云龙辞职,丁雪莲获提名为非独立董事
公告显示,宝明科技董事会近日收到李云龙先生的书面辞职报告。李云龙先生此次辞职系个人原因,辞去公司董事职务后,将继续担任子公司深圳市宝明新材料技术有限公司、安徽宝明新材料科技有限公司总经理职务。
为保证董事会正常运转,经公司董事会提名委员会审查,宝明科技于2025年11月17日召开第五届董事会第十二次会议,审议通过《关于提名非独立董事候选人的议案》,同意提名丁雪莲女士为非独立董事候选人。若此次提名获股东大会审议通过,丁雪莲女士的任期将自股东大会通过之日起至第五届董事会任期届满之日止。
公开资料显示,丁雪莲女士1978年10月出生,中国国籍,无境外永久居留权,硕士学历。她拥有丰富的行业及管理经验,曾任上海祥纤贸易有限公司采购员、深圳市正光科技开发有限公司采购员、深圳宝明精工有限公司采购课长,以及宝明科技采购经理、采购总监、监事会主席等职,目前担任惠州市宝明精工有限公司、赣州市宝明显示科技有限公司等多家子公司监事。
天山电子戴建博辞职,黄碧莹补选双职务
根据公司治理结构优化规划,天山电子非独立董事戴建博先生近日递交书面辞职报告,申请辞去公司董事及董事会审计委员会委员职务。辞职后,戴建博先生将不再担任公司及控股子公司任何职务,其原定任期为2023年5月23日至2026年5月23日,辞职报告自送达董事会时生效。
天山电子于2025年11月13日召开职工代表大会,经全体与会职工代表表决,一致选举黄碧莹女士为第三届董事会职工代表董事。
黄碧莹女士出生于1990年3月,中国国籍,无境外永久居留权,广西师范大学法律专业本科学历。2018年8月起任职于天山电子总裁办文秘岗位,熟悉公司运营管理情况。其任职资格完全符合《公司法》及证券交易所相关监管要求,与公司控股股东、实际控制人及持股5%以上股东、其他董事和高级管理人员无关联关系,未受过相关部门处罚或证券交易所惩戒,亦非失信被执行人。
同日,天山电子召开第三届董事会第二十次会议,审议通过《关于补选第三届董事会审计委员会委员的议案》,同意补选黄碧莹女士为公司第三届董事会审计委员会委员,任期自本次董事会审议通过之日起至第三届董事会任期届满之日止。
后记:从台积电专家跨界到本土企业,到核心技术人员的内部迭代,再到管理梯队的体系化构建,近期六家企业的人事调整呈现出鲜明的“战略导向”特征——不再是简单的岗位填补,而是围绕“强核心、补短板、增活力”的核心逻辑展开,是围绕技术突破、运营优化、治理完善的精准布局。
“光电显示及半导体行业已进入‘技术攻坚+规模竞争’的双重阶段,人才作为核心生产要素,其流动方向直接反映行业发展的核心需求。”行业研究机构指出,这些人事布局不仅将为企业带来管理、技术、运营的多维赋能,更将推动行业形成“良性人才循环”——标杆企业培养的人才向产业链延伸,本土企业通过引进与培养完善梯队,最终为中国光电显示及半导体产业的自主创新与全球竞争提供坚实保障。
<!-- 非定向300*250按钮 17/09 wenjing begin -->
<!-- 非定向300*250按钮 end -->
</div>