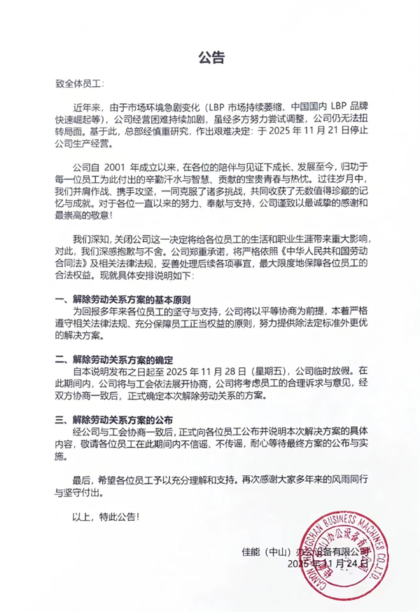
快科技12月2日消息,日前,日企大厂佳能(中山)办公设备有限公司的一则公告在网上曝光,内容显示公司将停止生产经营并正式关闭。
根据公告,由于市场环境急剧变化(LBP市场持续萎缩、中国国内LBP品牌快速崛起等),公司经营困难持续加剧,虽经多方努力尝试调整,公司仍无法扭转局面,总部经慎重研究,作出停止公司生产经营的艰难决定。
随后此事件也是引起了外界热议,毕竟该工厂已经在华经营了24年,但最终还是被迫倒闭。

现在,佳能中山工厂的相关负责人透露,几年前该工厂还有一定比例的产品在国内销售,但现在该工厂生产的产品已100%出口至其他国家。
“该工厂关停除了因为激光打印机市场竞争压力剧增,部分订单分流到越南、泰国等地的东南亚工厂,另外佳能近年来的战略重心也转移到了医疗影像、半导体设备等更高利润的业务。”
据悉,截至11月30日,该厂不少员工已经拿到了赔偿金,但具体赔偿方案保密,该工厂和佳能中国总部目前还没有就相关情况对外公开发布信息。

【本文结束】如需转载请务必注明出处:快科技
责任编辑:雪花
]article_adlist–>
<!-- 非定向300*250按钮 17/09 wenjing begin -->
<!-- 非定向300*250按钮 end -->
</div>
未经允许不得转载:紫竹林-程序员中文网 » 无法扭转败局!24年企业佳能中山工厂宣布关闭 官方正面回应