IT之家 12 月 17 日消息,针对今日市场热议追觅创始人旗下逐越鸿智斥资逾 22.82 亿元,以“协议转让 + 主动要约”的方式拿下嘉美包装的控制权。
追觅科技有关人士今日回应表示,本次收购资金全部来源于俞浩及核心团队的自有与自筹资金,无来自追觅科技公司的资金,不会影响追觅科技公司正常运营。

公开资料显示,俞浩 2017 年创立追觅科技,系追觅科技创始人兼 CEO。今年 9 月初,追觅科技披露,2025 年上半年营收已超过 2024 年全年。公司营收在过去 7 年均实现 100% 增长。
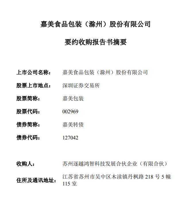
股份转让协议显示,逐越鸿智将以 4.45 元 / 股的价格,受让中包香港持有的 2.79 亿股股份,占上市公司剔除回购专户后总股本的 29.90%。IT之家从官方获悉,这笔交易的基础对价约为 12.43 亿元。股权转让完成后,中包香港还将放弃其所持上市公司全部股份的表决权。上市公司控股股东由中包香港变更为逐越鸿智,上市公司实际控制人由陈民、厉翠玲变更为俞浩。

根据嘉美包装三季报数据,2025 年前三季度,公司营业收入为 20.39 亿元,同比下降 1.94%,扣非净利润为 3524.43 万元,同比下降 51.94%。
为确保公司平稳过渡,中包香港及嘉美包装实控人陈民承诺,嘉美包装原有业务在 2026 年至 2030 年的 5 个会计年度内,每年归母净利润不低于 1.2 亿元。若未达标,需向上市公司进行现金补偿。
]article_adlist–>
<!-- 非定向300*250按钮 17/09 wenjing begin -->
<!-- 非定向300*250按钮 end -->
</div>