时代:遍地开花的微信小程序
互联网时代,”快”已经成为这个时代发展不可或缺的因素。换句话说,效率创造价值。就拿微信小程序来说,打开微信,下拉,可以看到各式各样的微信小程序层出不穷。那么为了能跟上时代的脚步,我们就需要根据现有的业务状况,快速开发出可用、好用的微信小程序。
什么是微信小程序
这里借用官方的一句话简介:小程序是一种全新的连接用户与服务的方式,它可以在微信内被便捷地获取和传播,同时具有出色的使用体验。
简单来说,小程序的出现,让移动端 Web 网页在微信中运行成为了可能。这种能力所带来的好处有:易用且安全的微信数据开放、高效和简单的开发等等。
小程序与普通网页开发
小程序的主要开发语言是 JavaScript,可以说小程序的开发和普通的网页开发有不少的相似之处。网页开发者在开发网页的时候,只需要使用到浏览器,并且搭配上一些辅助工具或者编辑器即可。小程序的开发则有所不同,需要经过申请小程序账号、安装小程序开发者工具、配置项目等等过程方可完成。
勿入:微信小程序开发的”坑”
开始
开始开发微信小程序的第一步,需要提前准备:
第一个小程序
完成以上准备工作后,就可以打开微信开发工具,创建第一个微信小程序项目。

小程序代码构成
有过网页编程的开发者知道,网页编程采用的是 HTML + CSS + JS 这样的组合,其中 HTML 是用来描述当前页面结构,CSS 用来描述页面的样式,JS 通常是用于处理页面和用户的交互。
那么,在微信小程序中,也有相同的组合,如下表的对应关系:
| 网页开发 | 小程序开发 | | ———————- | ————– | | HTML(超文本标记语言) | WXML 模板 | | CSS(层叠样式表) | WXSS 样式 | | JavaScript | 同 JavaScript |
简单来说,就是微信小程序中的开发组合和网页编程的开发组合区别不大,可以说如果熟悉网页编程,那么小程序上手学习的难度不大。
秘籍:快速将应用嵌入到微信小程序
小程序工程结构
有了以上准备工作后,就可以开始启动对接微信小程序的工作,首先活字格服务团队提供相应封装好了的小程序代码工程,开始之前,先介绍一下工程的基本结构。

- pages
- agreement(用户服务协议页面)
- grant(授权页面)
- index(WebView 嵌入页面)
- logs
- privacy(隐私协议页面)
- user-profile(用户信息页面)
- resources
- images
- utils
- forguncyConfig.js(重点,配置活字格应用地址)
在这个微信小程序工程中,只需要关注一处,就是 forguncyConfig.js 文件,这里需要配置活字格应用地址,只需要在这里替换为自己的应用地址即可。

低代码平台介绍
这里使用的是一款企业级低代码平台——活字格(点击了解&下载),活字格提供可视化设计器,让开发人员和业务人员可以快速构建美观、易用的Web应用程序,满足企业的个性化管理需求,并随需而变。使用者可以灵活拖动各个图形化控件,构建业务流程、逻辑和数据模型等,实现企业信息系统在 PC 端、移动端所需的各项功能。

借助活字格快速开发出移动端应用,然后通过一键发布,即可部署在自己的服务器上。
快速对接微信小程序
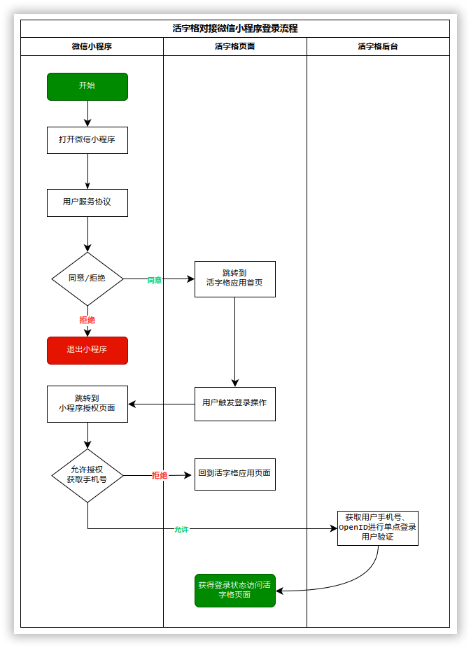
部署好活字格应用后,活字格提供了单点登录功能,借助单点登录功能,通过用户授权,获取当前微信用户的手机号和 OpenID,将 OpenID 作为用户名,手机号作为用户全名,保存在活字格后台用户信息中,以便用户在下一次访问、登录时验证用户信息。
为了直观说明整个登录路程,以下是活字格对接微信小程序的登录流程:

可以直接来看视频演示效果:
https://flowus.cn/preview/ce88c3fc-1576-4005-b002-6c0404235ccf
需要注意的点
- 微信小程序规定使用web-view必须经过企业认证,个人类型的小程序暂时不支持使用。
- 活字格发布的应用需要有效的域名且绑定HTTPs证书,并且需要在微信小程序后台配置request合法域名 以及业务域名;

- 如果在微信开发者工具使用个人类型小程序开发,可以先勾选不校验合法、web-view(业务域名)、TLS版本以及HTTPS证书;

总结
经过简单的配置,就可以快速将低代码开发出的Web应用嵌入到微信小程序中,从而实现了不依赖微信小程序开发语法就可以快速发布微信小程序,从一定程度上减少了开发工作量。这种创新模式打破了传统小程序开发的技术壁垒,让企业应用快速拥抱微信生态。
这种模式特别适合表单类、数据展示类和业务流程类应用,如企业OA系统、客户管理、库存盘点、活动报名等场景。通过活字格平台预先构建的业务逻辑和数据模型,结合微信小程序的用户触达能力,企业可以快速将自己的业务系统扩展到12亿微信用户群体,真正实现了”一次开发,多端分发”的现代应用开发理念。同时,后端业务逻辑维护只需在一个平台完成,避免了多端重复开发和维护的成本,让IT资源得到更高效的利用。
更重要的是,这种模式既保留了Web应用的开发灵活性,又获得了小程序的流量入口优势,为企业数字化转型提供了一条务实高效的路径。
扩展链接
</div>
相关推荐
- 「第三届开放原子大赛」获奖队伍专访来啦!企业篇
- 从本体论到落地实践:制造业数字化转型的核心逻辑与工具选择 | 葡萄城技术团队
- 轻松搞定Excel公式错误:SpreadJS让表格开发不再头疼 | 葡萄城技术团队
- vivo GPU容器与 AI 训练平台探索与实践
- SQLShift V6.0 发布!函数迁移&达梦适配一步到位!
- Oinone × AI Agent 落地指南:别让 AI Agent 负责“转账”:用神经-符号混合架构把它从 Demo 拉进生产
- 借助 Okta 和 NGINX Ingress Controller 实现 K8s OpenID Connect 身份验证
- 同样是低代码,为什么有人扩容有人烂尾?答案藏在交付体系里-拆解 Oinone 的交付底座