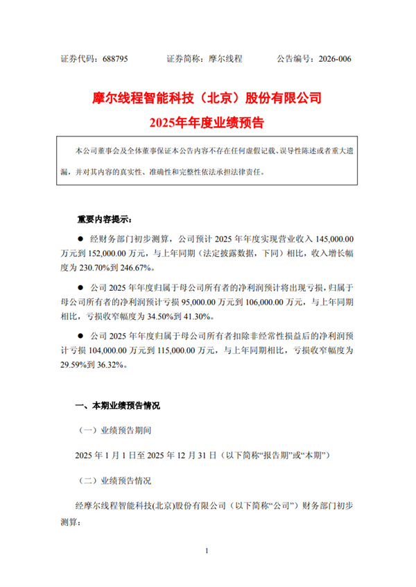
快科技1月21日消息,今晚,摩尔线程发布了上市后首份业绩预告:预计2025年实现营业收入14.5亿元到15.2亿元,同比增长230.70%到246.67%。
归属于母公司所有者的净利润亏损9.5亿元到10.6亿元,上年同期亏损16.18亿元,亏损收窄幅度为29.59%到36.32%。
根据摩尔线程2025年业绩预告的数据,其营业收入将连续四年保持高增态势,同时,净亏损亦将连续四年实现收窄。
对于此次业绩的表现,摩尔线程在公告中表示,得益于人工智能产业蓬勃发展及市场对高性能GPU的强劲需求,公司以AI训推一体智算卡MTT S5000为代表的产品竞争优势进一步扩大,市场关注与认可度持续提升,推动收入与毛利增长,整体亏损幅度同比收窄。
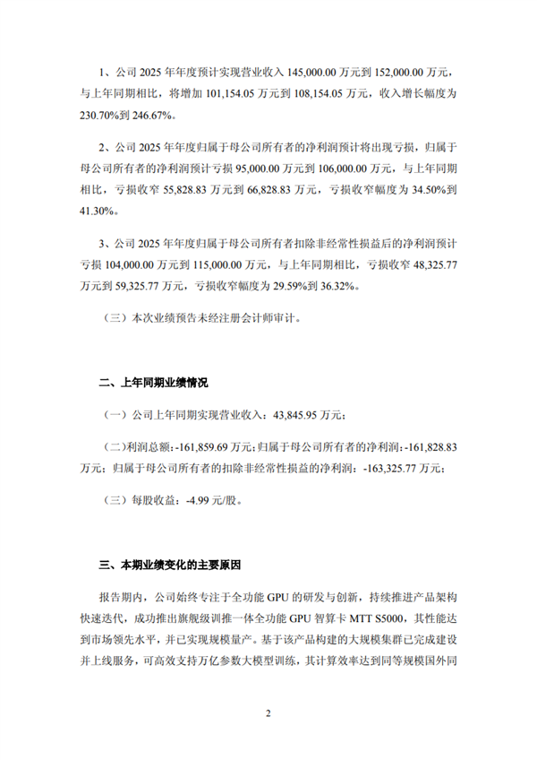
报告期内,公司始终专注于全功能GPU的研发与创新,持续推进产品架构快速迭代,成功推出旗舰级训推一体全功能GPU智算卡MTTS5000,其性能达到市场领先水平,并已实现规模量产。
基于该产品构建的大规模集群已完成建设并上线服务,可高效支持万亿参数大模型训练,其计算效率达到同等规模国外同代系GPU集群的先进水平。
摩尔线程还提到,但与部分国际巨头相比,公司在综合研发实力、核心技术积累、产品客户生态等方面仍存在一定的差距。
得益于人工智能产业蓬勃发展及市场对高性能GPU的强劲需求,公司产品竞争优势进一步扩大,市场关注度与认可度持续提升,推动收入与毛利增长,整体亏损幅度同比收窄。
同时,公司依然保持高研发投入,目前仍处于持续研发投入期,尚未盈利且存在累计未弥补亏损。



【本文结束】如需转载请务必注明出处:快科技
责任编辑:随心
]article_adlist–>
<!-- 非定向300*250按钮 17/09 wenjing begin -->
<!-- 非定向300*250按钮 end -->
</div>
未经允许不得转载:紫竹林-程序员中文网 » 摩尔线程:预计2025年营收15亿元 暴涨超230%