图 米尔基于RK3576核心板开发板一、 系统架构与性能目标
1.1 硬件平台
● 主控芯片:Rockchip RK3576(四核A72+四核A53,6TOPS NPU,RGA,GPU,VPU)
● 摄像头:500万像素USB摄像头(支持MJPEG/YUYV格式)
● 显示器:4K HDMI显示屏(通过Weston桌面环境显示)
● 开发板:米尔MYD-LR3576
1.2 软件平台
使用米尔官方 V2.0.0 SDK 提供的 buildroot 镜像,内核版本为 6.1.118。
系统信息如下:
root@myd-lr3576-buildroot:/# uname -a
Linux myd-lr3576-buildroot 6.1.118 #1 SMP Fri Sep 26 02:34:15 UTC 2025 aarch64 GNU/Linux
1.3 性能目标
● 实时性:完成从摄像头采集 → NPU推理 → 屏幕显示的完整流程,耗时不超过摄像头一帧的时间。
● 输入/输出:尽可能提高摄像头采集帧率,并在显示端支持更高的输出分辨率。
● 功能:实现 YOLO5s 目标检测,并在视频画面中实时绘制检测框。
二、数据处理流程与优化实践
摄像头数据需要经历哪些过程才能到显示端输出,参考下图

2.1 CPU处理方案及其瓶颈

如果把摄像头数据直接显示到屏幕上,先了解清楚它们输入输出关系。
摄像头输出可以用v4l2-ctl -D -d /dev/videoxx –list-formats-ext
Display输出可用用cat /sys/kernel/debug/dri/0/state查看

根据实时性来说,需要选择最高fps分辨率对应输出,这里选择640×480 20fps,那么它需要把YUYV格式替换成RGBA8888才能显示。
显示大小不超过屏幕最大分辨率3840×2160即可。
CPU处理是如下过程

若要将摄像头采集的 YUYV 格式数据直接显示到屏幕,需先转换为 RGBA8888 格式。在 CPU 上进行格式转换与缩放的性能如下(输入为 640×480 YUYV):
|
目标分辨率 |
YUV转换耗时 |
缩放耗时 |
总耗时 |
理论FPS |
|
1920×1080 |
8ms |
25ms |
33ms |
~30 |
|
2560×1440 |
8ms |
46ms |
54ms |
~18 |
|
3840×2160 |
8ms |
103ms |
111ms |
~9 |
可见,CPU 在处理 1080P 分辨率时已接近能力上限,更高分辨率则无法满足实时性要求。
2.2 引入RGA进行硬件加速
RGA作为RK3576 2D处理芯片模块,它的作用是对图片做旋转,缩放,旋转,镜像以及格式转换。
根据手册信息,它能处理数据的性能是 物理地址 > dma > 虚拟地址。那么用RGA来替换CPU的格式转换和缩放。
RGA是一次进行转换和缩放,下面是对比CPU运算的对比图使用 RGA 替代 CPU 进行格式转换与缩放后,性能对比如下:
|
目标分辨率 |
CPU方案总耗时 |
RGA [virtual addr] |
RGA [dma] |
|
1920×1080 |
33ms |
7ms |
2ms |
|
2560×1440 |
54ms |
10ms |
3ms |
|
3840×2160 |
111ms |
20ms |
7ms |
RGA的引入带来了数量级的性能提升,尤其是DMA模式,大幅降低了处理延迟。
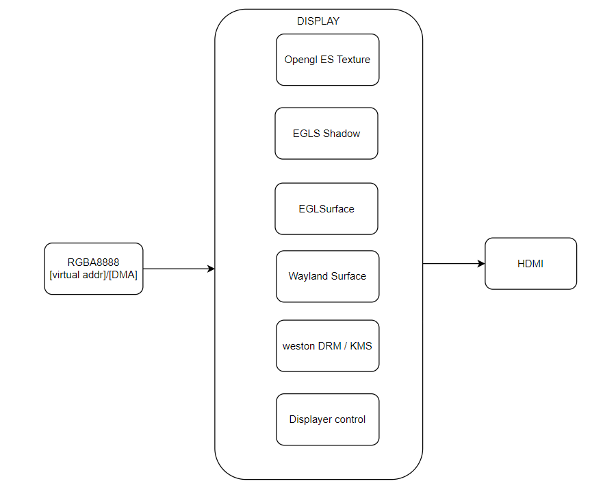
2.3 GPU直接显示方案
调试阶段常使用 OpenCV 的 imshow 显示图像,但其依赖 CPU 参与,无法满足实时性要求。系统实际采用 DRM 显示框架与 Weston 桌面环境,因此我们选用 Wayland-client 方案进行直接显示,实现 GPU 直显。

不同输入模式下的显示耗时对比:
|
输入分辨率 |
Virtual addr显示耗时 |
DMA显示耗时 |
|
1920×1080 |
3ms |
0 ms |
|
2560×1440 |
5~9ms |
0 ms |
|
3840×2160 |
13~16ms |
0 ms |
2.4 NPU推理流程与耗时分析

通用模型,通过rknn-toolkit2转换成rknn后就可以通过RKNN API来调用和推导。
这里我们直接采用同事提供的rknn模型,yolov5s-640-640.rknn和coco_80_labels_list.txt,以及一些调用参考代码。
它的输入必须是640x640RGB格式
rknn推理虚拟地址关键步骤如下
|
步骤 |
API调用 |
关键操作 |
注意事项 |
|
初始化 |
rknn_init |
初始化NPU | |
|
初始化 |
rknn_set_core_mask |
设置绑定NPU core0还是core1,还是自动 |
推荐自动 |
|
初始化 |
rknn_query |
查询输入和输出个数 | |
|
准备 |
rknn_inputs_set |
设置输入数据 |
数据格式必须匹配 |
|
推理 |
rknn_run |
执行NPU推理 |
耗时主要瓶颈 |
|
获取 |
rknn_outputs_get |
获取推理结果 |
可选want_float |
|
释放 |
rknn_outputs_release |
释放输出资源 |
必须调用,防泄露 |
实际测试后rknn_run 这个阶段大概耗时 26~31ms之间
rknn_outputs_get 获取数据后即可进行内部处理,检测出目标,坐标,信心指数,根据实际需求绘制在屏幕上,这一步可以多进程异步处理,不算在串行时间内,笔者测试大概会多花8ms左右。

因此 总计一下摄像头实时采集NPU推理到显示整个过程耗时情况
|
数据类型 |
输出分辨率 |
T1 |
T2 |
T3 |
T4 |
总时间 |
理论FPS |
|
虚拟地址 |
1920×1080 |
0 |
26~31 |
7 |
3 |
36~41 |
~30 |
|
2160×1440 |
10 |
5~9 |
41~50 |
25 | |||
|
3840×2160 |
20 |
13~16 |
59~67 |
19 | |||
|
Dma |
1920×1080 |
27~40 |
2 |
0 |
29~42 |
~34 | |
|
2160×1440 |
3 |
0 |
30~43 |
~30 | |||
|
3840×2160 |
7 |
0 |
34~47 |
~31 |
结论:NPU 推理阶段(T2)仍是系统的主要耗时环节。但通过 DMA + RGA + 直接显示 的优化组合,系统整体延迟大幅降低,且在高分辨率输出下仍能保持稳定的帧率。
2.5 多摄像头系统资源占用分析
● 虚拟内存方案
1个摄像头



4个摄像头


● Dma方案
1路摄像头输出

2路摄像头输入

三、总结
在嵌入式 AI 视觉系统中,NPU 的算力是决定性能上限的关键因素。然而,要达到这一上限,必须构建高效的数据流水线。本文实践表明,通过 RGA 硬件加速、DMA 零拷贝数据传输以及 GPU 直接显示 的协同优化,能够彻底释放 RK3576 平台的异构计算潜力,将端到端延迟控制在数十毫秒内,实现高清、实时的目标检测应用。这一优化思路同样适用于其他具备类似硬件加速单元的嵌入式 AI 平台。
<!-- 非定向300*250按钮 17/09 wenjing begin -->
<!-- 非定向300*250按钮 end -->
</div>