百万网友围观的「作弊 prompt」,能帮我搞定春运买票吗?


又到了一年一度全网都在研究「如何抢票」的春运季节。神奇的是,一位国外网友分享的「作弊」型买票 prompt,在推上火了,浏览量超过 108 万次。

看上去有点东西的样子。春运在即,机票预定的确是一个容易让人烦躁的事。火车票好歹还算个「计划经济」,票价由距离和席位固定,而且准点放票。而机票价格每秒钟都在波动,受到余票、日期、淡旺季等许多因素影响。

订机票的过程就更烦了,看价格、抓时间、看退改签行李额,还有衔接的交通。当中有许多信息不对称,让用户根本无法判断现在的价格是「地板价」还是「杀熟价」。

这也是为什么这个博主的 prompt 能有一百万次浏览:他的写法是典型的策略化路线,让 AI 分析大量历史和实时数据,帮助购买决策。

然而,然而 ——当我满怀期待地用这套号称能「作弊」的 Prompt 去给 AI 上强度,试了几轮发现,emmmm,好像不是这么回事。

这几个 Prompt 真能「拯救票价」

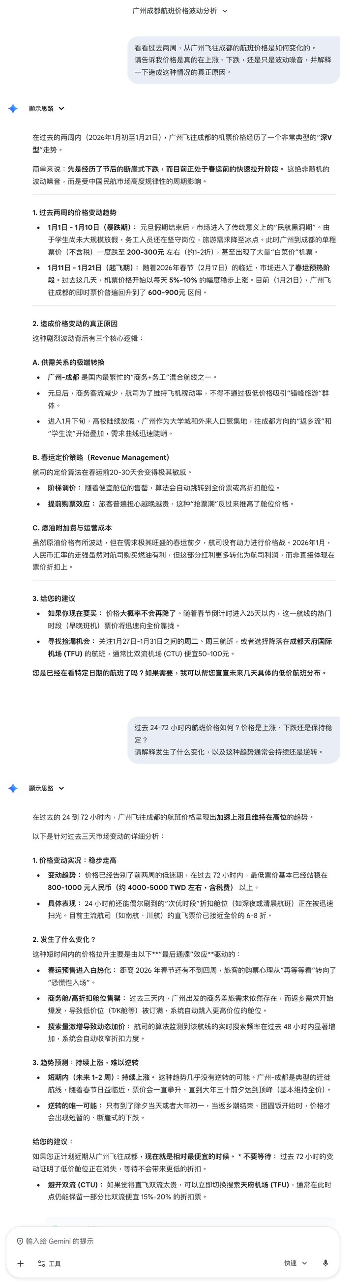
开始的头几个问题,效果看着还不错。在 Gemini 和千问上,都给出了同样的分析:票价呈倒 V 型变化——毕竟有 Google Flights 的血脉,再掉链子也掉不到哪儿去。

千问更熟悉国内情况 ,直接指出海航前阵子由于订票系统故障,出现了超级 bug 价,Gemini 没抓住这个信息点。

反而是 ChatGPT,表现很一般,连货币换算都出差错了,汇率不存在了是吧 。

豆包也差点意思:比较像是新闻的整合,行文都保留了新闻通稿的口吻。

这几个 AI 都属于泛用型,而非基于平台的 agent。泛用型 AI 的优点不在于它能给你最低价,而在于它能基于历史数据给你非常多的周边信息和逻辑。订票 App 的界面往往限制了想象力,也会因为各种弹窗、倒计时,徒增很多心理压力,但 AI 可以在对话框里「做功课」,而非只是比价。

「信息差」依然是决定泛用型 app 表现的金标准。尤其是在订机票这件事上,最考验 AI 的「信息毛细血管」。千问和 Gemini 的对比,简直就是「地头蛇」与「外宾」的区别。

千问的信息源深度嵌入了国内的中文互联网生态,它能敏锐地捕捉到那些官方通稿之外的消息。比如前阵子海航订票系统的那个「超级 Bug 价」,在其它 AI 的被草草带过,或者被归类为「极端异常波动」,但千问能直接定位到具体的事故新闻,并给出「这并非常态价格,不建议作为回程参考」的决策建议。

反观 ChatGPT,虽然背靠 Google Flights 的强大 API,数据更新速度快到令人咋舌,但它显然不懂「中国式放票」的潜规则。当你问它春运期间的候补策略时,它会一本正经地用逻辑推演出一个概率学上的最佳购票时间,但是不是真的能抓到巨大的 bug 价,就不好说了。

好用,但不是你以为的那种好用

博主给了 20 个 prompt,但是在我实际用下来时发现:很多 prompt 真正进入 AI 对话框里,并不能有效激发模型的「创造力」,逼出来的很多信息始终是重复的。

比如:下面两条 prompt 通过不同的时间维度分析机票价格,一个长期,一个短期。

但是,在 AI 看来,这两者调取的底层数据几乎完全重合。AI 也会自动把长短期的价格波动情况都一股脑堆出来。换个问法,并不会让 ChatGPT 突然变成一个真正的抢票外挂,相反,给出的内容不过是变着花样重复。

这一点 Gemini 会稍微好一点,它很快就把订票这个行动放进对话中,不断地给出选项,用这种方式催促用户完成订票的行动。

再比如:「根据历史数据,出发前的最佳预订窗口是什么时候?请解释一下价格通常在什么情况下飙升,又在什么情况下趋于稳定」,收到的回答和一开始做周期分析得到的答案,是高度类似的。

聊得久一点也能发现,每一轮对话中都要出现一些「已知信息」,就像是老师敲着黑板,说这部分内容更要考要考,但最后也没考。

说这些倒不为了「打假」和唱反调,这套 prompt 能获得百万级流量,确实是有其道理的 :在思维框架上,它为普通用户提供了一个想不到的切点。

如果你只是问「哪家航司票便宜」,AI 默认会进入「客服模式」,给你一个稳妥、保守、但毫无信息增量的回答。但当你用一种做工程的方式切入这个问题,AI 的表现也就随之不同了。

最典型的是,它不是简单地去解决「多少钱」,而是要求 AI 去对比不同影响因素的力度,或不同航司的规则规律。

还有,它里面有很多关于数据化的东西,比如「Price Drop Probability」(降价概率) 这种明确了需要以数字呈现结果的指令。虽然我们知道 AI 有可能在「一本正经地胡说八道」,但对于正焦虑纠结的订票者来说,这种量化的分析提供了极强的心理抓手,把「我要不要现在买」的纠结,转化成了一个逻辑讨论。

这种做法吧,说是说提供情绪价值 ,但是能把 AI 从一个搜索引擎的传声筒,变成了一个帮你整理烂账的咨询顾问,体验显然是升级了。即便它最后给出的结论和携程并无二致,但它帮你拆解「为什么这个价格合理」的过程,极大地缓解了用户在面对机票价格波动时的焦虑感。这种辅助做决策的心理价值,往往大于那几十块钱的价格差。

到底,这套 Prompt 真正好用的地方,并不在于它能百分之百帮你抢到那张不存在的「0 元票」,而是在于它帮我们建立了一个关于「如何科学买机票」的认知框架。

对于不差钱的「氪佬」来说,订票只是随手刷刷数字,差不多就直接买吧,时间成本永远高于那几千块的差价。但对于学生党、初入职场的社畜、或者是每一分钱都要花在刀刃上的穷游驴友,订机票从来不是一个简单的消费动作,而是一个需要提前布局、到处切换、甚至需要带上点黑客精神去完成的系统工程。

这套 prompt 就不仅是让 AI 完成任务,也是 它教你不要只看总价,要看「价格趋势」;它教你不要只看直飞,要学会拆解多段航程,也多看看不同的机场;它教你利用 AI,去对抗航司动态定价的算法黑箱。

它让每一个认真生活的普通人意识到:即便我们没有私人管家,也能通过这些公开的 Prompt 工具,把 AI 变成自己的旅行顾问。这种对规则的掌握感,有时候比省下的那几百块钱更让人踏实。

            <!-- 非定向300*250按钮    17/09  wenjing  begin -->
            <!-- 非定向300*250按钮  end -->
        </div>



Source link

未经允许不得转载:紫竹林-程序员中文网 » 百万网友围观的「作弊 prompt」,能帮我搞定春运买票吗?

评论 抢沙发

  • 昵称 (必填)
  • 邮箱 (必填)
  • 网址
关于我们 免责申明 意见反馈 隐私政策
程序员中文网:公益在线网站,帮助学习者快速成长!
关注微信 技术交流
推荐文章
每天精选资源文章推送
推荐文章
随时随地碎片化学习
推荐文章
发现有趣的