
文丨廖紫琳 编辑丨董金鹏
【亿邦原创】“还好没冲动!”看着最新的黄金价格走势,武汉上班族余女士长舒一口气,暗自庆幸。就在不久前,她还在感叹“买黄金还来得及吗?”如果那时真买了,如今就是高位接盘。
一年来,黄金市场疯狂波动,不断走出极具戏剧性的行情。2025上半年,受地缘冲突、通胀预期及央行购金潮等影响,国际金价从年初2600美元/盎司一路飙升,到今年1月突破5590美元,创下阶段性新高。黄金饰品的价格也水涨船高,足金首饰零售价从年初的800元/克,涨到峰值时超过1700元/克。
正当市场热情被彻底点燃,散户和消费者争相入场,商家忙着补货之际,金价却突然来了个“急刹车”。1月29日夜间,金价出现高台跳水,一路下冲至5100美元;随后是极速过山车,在短暂反弹和震荡中逐渐下行。最新数据显示,国际金价已降至5033美元/盎司,足金首饰零售价回落到1500元/克左右。
金价起落间,市场众生百态,余女士显然是普通黄金消费者的一个缩影。金价暴涨暴跌,不仅打乱普通的消费计划,也让行业陷入一场深度博弈。普通人的黄金消费怎么选择?又给行业带来哪些机遇与挑战?从上游的采矿、中游加工到下游零售,不同角色的业绩表现有何不同?
01金价涨疯,婚礼“三金”玩法变了
纵观全球,没有哪个国家的消费者,能像中国人这样对黄金抱有持久的热情。从古至今,黄金始终象征着富贵、吉祥与永恒。历史上,黄金不仅用于皇家贡品和祭祀礼器,还是民间婚嫁的饰品和传家之宝。一直到现在,黄金在人们的投资、婚嫁等生活场景里仍是主流。
这其中,又以福建人对黄金最为痴迷。尤其在泉州、厦门、漳州和莆田等地区,婚嫁“穿金戴银”是流传已久的习俗,象征着家庭的富足和对新人的重视。当地有种说法,叫“输人不输阵”,结婚时戴的黄金越多,越能彰显家庭实力和面子;就算普通家庭,也会尽力筹备足够的黄金饰品,不让女儿在婆家“受委屈”。

在这些地区,黄金更是经年累月的投资。在福建,许多家庭从女儿十几岁起,就开始慢慢买入黄金,金价降则多买,一直到出嫁时,便有一整套丰厚的黄金嫁妆。拮据家庭的新娘,会向姑、姨、婶等亲戚借金饰,结婚当天戴上以撑场面,婚礼一结束就归还。
据说,闽南新娘出嫁时,佩戴的黄金饰品往往重达数斤,除了常见的龙凤镯、项链和戒指,还有金项圈、金块甚至金牌。有些新娘手上戴的龙凤镯能有几十对,脖子上的项链也层层叠叠,整个人被黄金“包裹”,场面十分壮观。
福建人痴金,有其夸张的一面,但这绝不止于福建,许多地方都有“三金”(金戒指、金项链和金耳环)“五金”(金戒指、金项链、金耳环、金手镯和金吊坠)的惯例。购置一套“五金”的总克重普遍在50至100克之间,根据2026年的市场价格,购置成本会超过7万元,即使“三金”也至少需要三四万元。
2025年以来,金价持续高位上行,似乎让许多新婚夫妻陷入困境,但许多年轻人并没有纠结。固定预算下,他们的“金手镯”直接缩水成了“金手链”。想省钱的小夫妻,会去银行购买金条,再找工匠打造成首饰,省下首饰和金条的差价。有的男士也会“把三金先折现”,给到未婚妻,等到价格回落后再进行购买。也有年轻人用“道具黄金”替代“五金”,几百元预算上拼多多,就能解决拍照和婚礼仪式上的需求。
金价翻倍上涨,一定程度上也抑制了首饰黄金消费。各地的黄金首饰店没了以往的人气,电商平台往年热销的“生日快乐”黄金金片销量都下滑十分明显。中国黄金协会的数据显示,2025年,中国黄金消费量950.096吨,同比下降3.57%;其中黄金首饰363.836吨,同比下降31.61%。
“买涨不买跌”的投资者却更兴奋了。去年,中国消费金条及金币504.238吨,同比增长35.14%。此前三十年,黄金的首饰消费远超投资,2025年首次出现历史性反转,投资金条和金币一跃成为黄金市场第一大需求。
特别是在民营经济活跃的地区,人们更爱买金条,比如东部沿海城市。中国黄金协会区域市场监测数据显示,2024年广东、浙江和江苏的金条零售合计占全国总量超过40%,2025年达到46.8%。原因无他,许多人觉得,黄金是一种“能随时变现”的资产。
02 全民炒金,金店快扛不住了
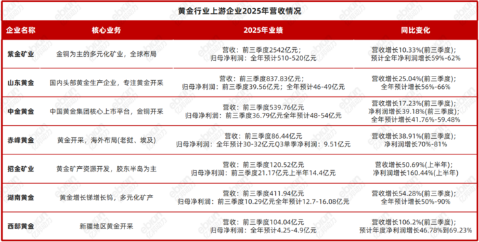
金价暴涨,但黄金产业链上下游却是冰火两重天,即“上游热”和“下游冷”。7家黄金行业上游企业的财报数据,3家营收涨幅超过50%,几乎所有的净利润增速超过50%。龙头企业紫金矿业,2025年前三季度营收2542亿元,而全年归母净利润预计510亿-520亿元,赚得可谓盆满钵满。

与矿企大幅增长不同,下游黄金珠宝品牌的业绩普遍疲软。
周大福,2026财年上半年(截至2025年9月30日止的中期业绩)营收389.9亿港元,同比下降约1.1%,上半年录得归母净利润25.3亿港元,同比仅增加0.16%。
周大生,2025年前三季度公司主营收入67.72亿元,同比下降37.35%,归母净利润8.82亿元,同比上升3.13%。
梦金园,2025年上半年取得收益为104.51亿元,同比增加4.72%,但亏损净额7009.1万元,同比由盈转亏。
中国黄金,预计2025年度实现归母净利润2.86亿元到3.68亿元,同比减少55%到65%。
伴随着营收下滑和净利润亏损而来的,还有行业内的关店潮。2025年3至9月,周大福6个月关店606家。周大生前三季度较上年同期净减少560家。周六福,上半年财报显示,截至6月30日,集团净关闭门店数量为272家。
黄金市场冰火两重天,“反差”结局的根本在于,黄金珠宝品牌是“黄金加工商”,而非真正的“矿主”。周大福、周大生等并不掌握黄金原料,利润主要来自加工费、设计费和品牌溢价。金价上涨,不但未能带动利润增加,还抑制了黄金首饰的消费需求。
一枚3-4克的素圈金戒指,价格四五千元,相当于普通人一个月的工资。于是,消费者观望情绪上升,导致门店客流和营收断崖式下跌。反映到财报上,周大福2025财年直营门店同店销量下滑30.1%,加盟店同店销量下滑28.7%。
上述几家黄金珠宝品牌,大部分都是加盟模式,而金价高位运行抑制了零售消费,导致加盟商增补库存的意愿低迷。有的加盟商承受不了库存和资金流压力,无奈选择闭店。2025年前三季度,周大生关闭的500余家门店里,加盟商占了近7成,一共380家加盟门店。

高金价下,消费者将黄金更多视为投资品而非消费品。高毛利的首饰消费被抑制,而需求旺盛的投资金条,毛利仅3%-8%,远低于金饰的15%-30%。这让黄金珠宝企业的利润空间进一步被压缩。其中,中国黄金等以金条业务为主的品牌受冲击更严重,2025年净利润暴跌50%以上。
2025年落地的“黄金珠宝行业增值税”新规,对投资黄金的税收优待也比首饰黄金更好。投资性用途(如金条、金锭等)的标准黄金,交易所实行增值税即征即退,并免征附加税;但生产非投资型黄金(如珠宝、电子产品用金)的企业,仅能抵扣6%的增值税,低于此前的13%,实际新增7%税负。
这项增值税抵扣规则调整,使每克黄金成本增加70-80元。企业面临两难选择:要么自行承担成本压缩利润,要么涨价进一步劝退消费者,最终影响营收与利润双降。不过,从长远来看,在政策明确抵扣规则后,合规企业税务处理更清晰,中小不合规企业或因成本压力退出市场。
03 黄金平替,下一个爆款是它?
金价虽有震荡,但仍被普遍看好。世界黄金协会预测,按当前价位计算,2026年金价有望再上涨15%至30%。中信证券更是给出乐观预期,中性假设下,2026年底国际金价有望突破5100美元/盎司。
金价走高,黄金消费转向只是开始。亿邦动力调研到,除了消费偏好从首饰转向投资金条等,还有两大趋势值得关注:一是部分奢侈品消费者开始转向高端黄金消费,二是中低端黄金消费转向珍珠、翡翠和水晶等平替。

越来越多LV、香奈儿和卡地亚的顾客,开始买老铺黄金和投资金条。从市场行情来看,高端黄金珠宝的二手流通率要比二手包包高得多,保值属性更受青睐。“我身边很多人都是这样。大家都在盯着能升值的产品来做自己的身份标配。”一位30+的女性创业者告诉亿邦动力。
在她看来,卡地亚满钻手镯30万元,但它不保值,为什么不买更黄金呢?“买卡地亚不就是为了让人知道你有钱吗?挂在身上,别人也知道你有钱。而且以后遇到事,把它一融,它还能变成真的钱。”她说。
向高端奢侈品化转型的老铺黄金,确实吸引了非常多奢侈品消费者,2025年销售额逆势增长。中期财报显示,老铺黄金营收达123.54亿元,同比激增251%;净利润22.68亿元,同比增长285.8%。
这样的业绩,并不是靠广撒网而来的。老铺黄金只有30多家门店。经常可以看到,地处SKP、万象城等高奢商业中心的老铺黄金门前,则是人头攒动、大排长龙,有的顾客为了一款断货产品,会专程跨城来排队,甚至催生了倒卖号源、代购老铺黄金的职业黄牛。甚至有些新锐品牌开店,就爱选择在老铺黄金店面附近,希望沾上些“贵气”和人流。
富婆们狂买老铺黄金,普通消费者们望而却步。2025年,国内金价经历了史无前例的暴涨,整体涨幅约为60%。而近几年居民人均可支配收入增速仅增长5%左右,高金价大幅提高消费门槛,普通消费者难以承受。
这样的情况下,许多中低端的黄金消费转向了珍珠、水晶、翡翠等品类。这类消费者以年轻人为主,日常饰品需求更多。“我以前喜欢囤金豆豆,但是现在太贵了,一克豆子都得一千多。所以我现在改买水晶了。”刚毕业两年的小白认为,水晶不贵、颜值高,很适合她。
水晶走红于2024年夏天。当时,伊能静、于正、张俪等明星高调入场带货水晶,社交媒体上水晶的热度和讨论度迅速上升。下半年起,走进武汉地大珠宝大楼里,每家水晶店铺都会有“如何挑选水晶”的指南——想发财得买黑水晶,想找对象得买粉水晶。
在西方神秘学文化中,水晶被视为“能量”的载体,不同品种和颜色的水晶代表着不同的“能量”。在各种网帖和明星直播间里,水晶被赋予疗愈功能,能带来能量加持,黄水晶招财,粉水晶招桃花,白水晶能净化,紫水晶有利于社交……
即使年轻人心里清楚,这种“包装”只是“安慰剂”,但在水晶美丽外表诱惑下,也心甘情愿为之付费。00后小段的社交圈子里,几乎人手一串水晶珠子,几乎成为了社交货币。“我妹妹初中,他们也流行买水晶。”她说。
江苏省连云港市东海县,“世界水晶之都”之称,2025年1-8月水晶交易额390亿元,同比增长27.8%,全年水晶交易额预估突破600亿元。2025年1-10月,中国新增2000多家水晶相关企业,同比增长7.45%。
在水晶之前,珍珠也曾坐拥潮流顶端。2023年是珍珠的幸运年,市场规模同比增长46%,在所有珠宝品类里增幅最大。那一年,诸暨的珍珠年产销额突破500亿元,抖音珍珠品类同比增长173.43%,淘宝天猫同比增长40%。
金价大涨大跌,看似打乱市场节奏,实则推动行业完成一次深刻的洗牌与转型。在告别单一饰品消费的同时,也形成了投资与消费并行、传统与年轻共生、珠宝垂直品类百花齐放的全新格局,为从业者和品牌们指明新的发展方向。
亿邦持续追踪报道该情报,如想了解更多与本文相关信息,请扫码关注作者微信。

<!-- 非定向300*250按钮 17/09 wenjing begin -->
<!-- 非定向300*250按钮 end -->
</div>