快科技3月16日消息,昨日晚间播出的央视315晚会上曝光,部分直播间销售的经改装的电动自行车各项参数都远超国家标准上限,存在超速行驶的风险,成为道路交通安全的隐患。
其中哈啰租电动车被点名。据报道,哈啰租电动车目前已在全国超100座城市布局超5000家门店。

哈啰租电动车租赁门店工作人员表示,他们的电动自行车速度最快能到75公里/小时。
公开信息显示,2025年国家最新实施的《电动自行车安全技术规范》中明确规定:最高设计车速不应超过25公里/小时,电池组标示值不应超过48伏,电动机的输出功率,应小于或等于400瓦。
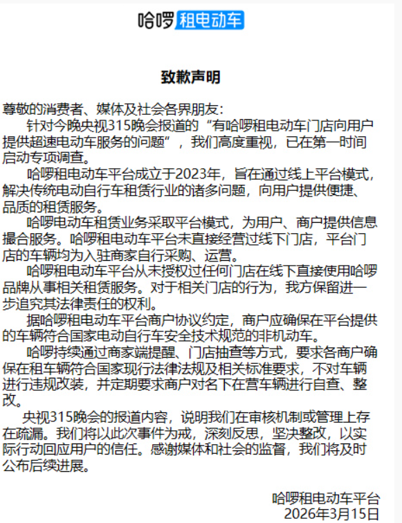
随后,哈啰官方发布致歉声明。在声明中,哈啰表示,针对央视“3·15”晚会报道的问题,公司高度重视,已在第一时间启动专项调查。
哈啰租电动车平台从未授权过任何线下门店直接使用哈啰品牌从事相关租赁服务。对于相关门店的行为,公司保留进一步追究其法律责任的权利。
公司持续通过商家端提醒、门店抽查等方式,要求各商户确保在租车辆符合国家现行法律法规及相关标准要求,不对车辆进行违规改装,并定期要求商户对名下在营车辆进行自查、整改。
哈啰表示:央视‘3·15’晚会的报道内容,说明在审核机制或管理上存在疏漏。公司将以此次事件为戒,深刻反思,坚决整改,以实际行动回应用户的信任。感谢媒体和社会的监督,后续将及时公布进展。
天眼查App显示,哈啰租电动车关联公司上海钧哈网络科技有限公司成立于2018年8月,法定代表人为迟星德,注册资本20.5亿人民币,经营范围包括机械设备、自行车、电动自行车、汽车、电动摩托车的租赁等,由哈啰出行关联公司上海钧丰网络科技有限公司全资持股。
分支机构信息显示,该公司现存8家分公司,其中5家已注销。
行政处罚信息显示,该公司现存多条行政处罚信息,处罚事由包括以不合格产品冒充合格产品等。

【本文结束】如需转载请务必注明出处:快科技
责任编辑:秋白
]article_adlist–>
<!-- 非定向300*250按钮 17/09 wenjing begin -->
<!-- 非定向300*250按钮 end -->
</div>