网红店刚爆火就塌房!刘文祥发布致歉信:封存问题食材 全部销毁


快科技3月16日消息,刘文祥麻辣烫年初因魔性营销爆红,结果火了没多久就塌房了。

在315前夕,全国多家门店被曝存在食材以次充好、标注混乱、卫生不达标等问题,引发全网热议。

其中,厦门、漳州、乌鲁木齐等地多家门店被查出,外卖平台及店内宣称的肥牛卷、黑椒肉柳、蚝油肉片等食材,实际配料表标注为鸭肉。

市场上纯牛肉卷采购价约28元/斤,而冒充用的鸭肉卷批发价仅7元/斤,差价达3倍,部分店员甚至辩解“二十元一斤不可能是纯牛肉”。

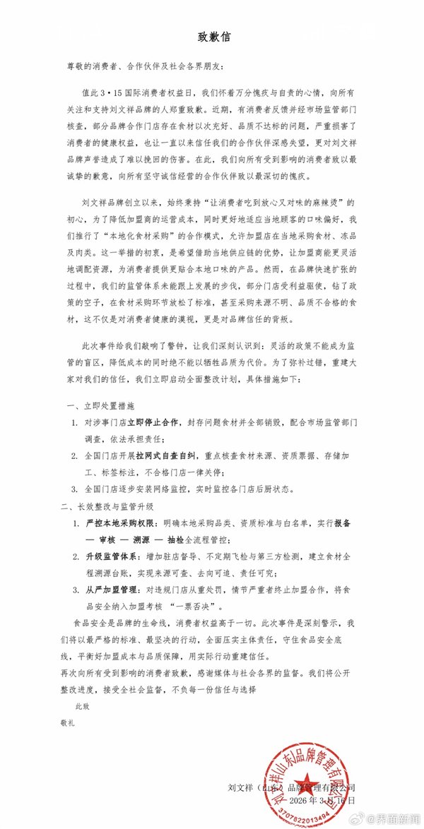
今日,刘文祥正式发布致歉信,宣布立即启动全面整改计划,对涉事门店立即停止合作,封存问题食材并全部销毁,配合市场监管部门调查,依法承担责任。

全国门店开展拉网式自查自纠,重点核查食材来源、资质票据、存储加工、标签标注,不合格门店一律关停。

此外,全国门店逐步安装网络监控,实时监控各门店后厨状态。

刘文祥表示,为了降低加盟商的运营成本,同时更好地适应当地顾客的口味偏好,推行了本地化食材采购的合作模式,允许加盟店在当地采购食材、冻品及肉类。

这一举措的初衷,是希望借助当地供应链的优势,让加盟商能更灵活地调配资源,为消费者提供更贴合本地口味的产品。

然而,在品牌快速扩张的过程中,监管体系未能跟上发展的步伐,部分门店受利益驱使,钻了政策的空子,在食材采购环节放松了标准,甚至采购来源不明、品质不合格的食材。

【本文结束】如需转载请务必注明出处:快科技

责任编辑:建嘉

]article_adlist–>

            <!-- 非定向300*250按钮    17/09  wenjing  begin -->
            <!-- 非定向300*250按钮  end -->
        </div>



Source link

未经允许不得转载:紫竹林-程序员中文网 » 网红店刚爆火就塌房!刘文祥发布致歉信:封存问题食材 全部销毁
关于我们 免责申明 意见反馈 隐私政策
程序员中文网:公益在线网站,帮助学习者快速成长!
关注微信 技术交流
推荐文章
每天精选资源文章推送
推荐文章
随时随地碎片化学习
推荐文章
发现有趣的