2026年04月02日 11:15:42
在会议、访谈、调研等高频信息场景中,写纪要长期以来被视为一种必要但低效的工作。大量时间被消耗在笔记、整理与复盘之中,而真正用于理解和决策的时间却被不断压缩。
随着大模型在语音识别与语义理解上的能力提升,这一矛盾开始被重新审视,AI录音卡开始承担起将原始语音转化为结构化信息的关键角色。
在2025年6月,专注于AI硬件领域的出门问问率先在国内推出TicNote AI录音卡片,成为最早将AI录音硬件引入国内赛道的厂商。此后,钉钉、飞书等大厂相继入局,相关产品形态也从最初的卡片式,逐步延伸至可穿戴等多种形式。
值得注意的是,尽管当前市场上的AI录音产品在功能层面趋于接近,但在底层逻辑上,已经出现了明显分化。
一类产品以钉钉A1为代表,更强调与办公生态的深度协同。这类设备通常以“录音入口”的角色存在,通过卡片式形态实现随身记录,并与钉钉App打通,将录音文件自动同步至工作台,在云端完成转写、摘要、行动项提取等处理。

DingTalkA1
另一类产品如安克与飞书联合推出的AI录音豆,则更多依托既有平台能力,强化云端处理与结构化呈现。这类产品在硬件形态上更强调轻量与佩戴无感,而在软件侧,则深度绑定飞书妙记等工具,将录音内容直接纳入企业协同体系中进行统一管理与调用。

飞书x安克AI录音豆
这两类产品的整体体验也较大程度依赖于既有办公生态,对于非原生用户而言存在一定使用门槛。
而TicNote为代表的产品,开始尝试构建独立于办公平台之外的能力体系。相比将录音结果导入外部平台,这类产品更强调在设备与自有系统内完成闭环处理,例如通过多模型协同,对录音内容进行结构化拆解,并结合预设模板生成会议纪要、分析报告等结果。这一路径的核心差异在于,不再将AI视为信息整理工具,而是将其视为会思考的AI伙伴,前置为信息理解与辅助决策的核心环节。

出门问问TicNote
在这样的背景下,一个新的问题随之出现:当用户仍在对如何挑选适合自己的录音卡片摇摆不定时,如果将选择权交给AI本身,大模型会如何判断?我们将依据AI的观点做进一步的分析。
在具体测试中,评测者将“哪款AI录音卡片综合能力最强”这一问题输入包括通义千问、豆包以及DeepSeek在内的多款主流大模型,尝试从“AI视角”获得更具参考价值的判断。尽管不同模型在表达方式上存在差异,但整体结论呈现出一定程度的收敛。
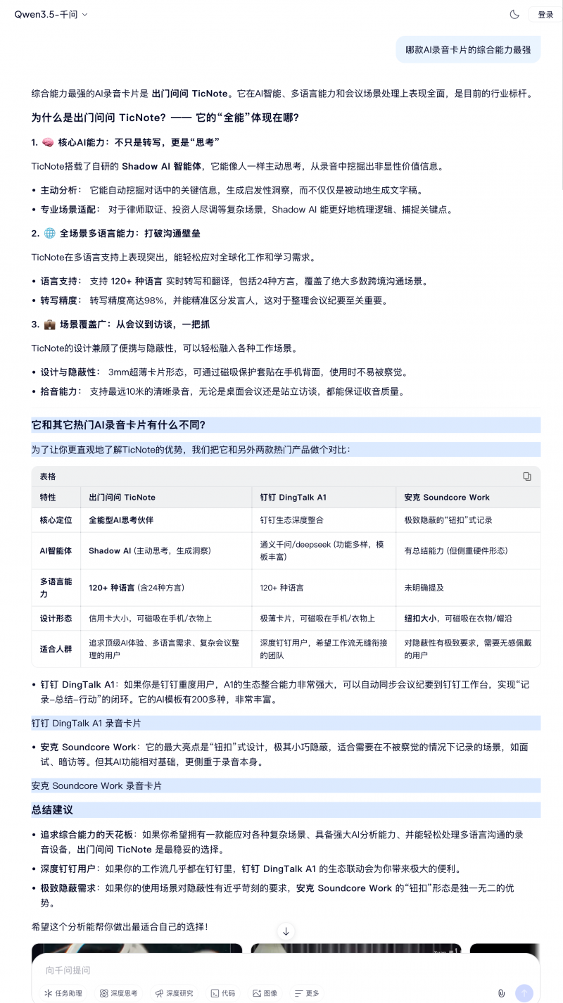
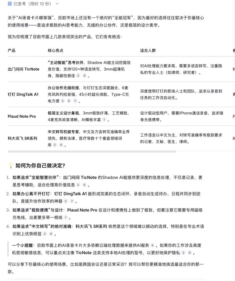
其中,千问与豆包均明确将出门问问TicNote列为当前综合能力表现最突出的产品。两者在分析中给出的核心理由较为一致:一方面,TicNote在多语言转写、远场拾音等基础能力上处于主流水平,另一方面,更关键的是其内置的AI能力不再局限于转写与摘要,而是能够对录音内容进行结构化拆解,并进一步生成深度的洞察结论。千问甚至将其归类为“具备主动思考能力的AI工具”,强调其在复杂场景中的信息处理深度。


对于钉钉A1,大模型对其的定位更加清晰,即“生态协同能力最强”的代表。测试的语言模型普遍认为,钉钉A1的核心优势并不在单点AI能力,而在于与钉钉工作流的深度打通,使录音结果可以直接转化为待办、日程及协同任务,从而在团队场景中具备更高的实际效率,这和我们前文的分析基本一致。
而DeepSeek的回答则显得相对克制。其并未给出单一“最优解”,而是从不同使用场景出发,对各类产品的优势进行拆解。不过,在涉及高价值信息处理时,仍将TicNote归为更具优势的一类,并将其描述为具备“主动智能”的思考型工具。
这一判断并未沿用“大厂生态优先”的常见逻辑,而是基于信息处理能力本身进行推演,在一定程度上印证了独立能力体系的价值。与此同时,DeepSeek也提到,对于涉及敏感信息的场景,这类支持本地AI处理的设备,在隐私保护层面具备一定优势。

无论是我们做的横向还是AI给出的评价,都在一定程度上揭示了AI录音设备的发展方向:其价值不再局限于记录信息,而正在向处理信息后主动思考延伸。换言之,做好录音设备并不是一件难事,大厂们真正的竞争焦点,开始转向AI对信息的理解深度与再生产能力。
在这一背景下,我们以主流大模型最**的AI录音卡片TicNote为例,分析一下这家以语音交互为核心的人工智能公司是如何在大厂下场做AI硬件的背景下脱颖而出。
TicNote其核心差异并不在于单一功能指标,而在于围绕信息处理构建的一整套能力体系:在录音阶段,设备支持18种语言实时转写与翻译,会后处理可扩展至120+语种及方言,并允许用户同步拍照、添加笔记,将语音、图像与文本统一纳入同一时间轴中,使现场信息得到更完整的还原。
另外,真正让TicNote突出重围的是其AI洞察与思考层面,TicNote通过内置包括DeepSeek、Kimi等在内的多模型协同能力,并结合自研的Shadow AI助手,录音内容不再只是被转写,而是被拆解为结构化信息。
在此基础上,TicNote提供60+专业总结模板,可根据不同使用场景生成相匹配的总结内容,并支持自定义专业词库,有效解决AI“听清但听不懂”的名词幻觉问题,确保法律、医疗、科研等专业场景下的总结内容精准可用。

TicNote总结模板
进一步来看,这类能力的意义,并不只是提升单次会议的效率,而在于改变信息的使用周期。在具备更强AI处理能力的系统中,会议内容可以被持续加工,每一次录音结束后,「Shadow Al」均可生成可视化思维导图,清晰呈现对话的知识结构与议题脉络,并给出AI建议与代办事项,辅助用户进行高效复盘和知识重构,灵感在TicNote的协助下不断迸发。
TicNote 还内置 AI 播客功能,可一键提炼会议核心要点,并依托出门问问在 AI 语音交互领域多年的技术积累,生成自然流畅的播客音频,让用户在通勤或碎片时间中以“听播客”的方式完成会议复盘。

当信息被进一步沉淀至统一的知识库体系中,其价值将被再次放大。TicNote的云端系统TicNote Cloud可实现App与Web端无缝同步,并支持团队成员共同参与,在同一空间内协同处理信息。

TicNote Cloud
在这一体系下,录音、文档及多种格式内容可被统一归档至同一项目空间,并通过AI进行跨文件关联分析,进一步生成包括HTML在内的多种形式成果。这意味着,过去分散在不同时间、不同成员手中的信息,可以在统一语境下被重新组织与调用,从而实现从信息记录到成果交付的完整闭环。

在信息被持续沉淀与调用的过程中,数据安全与隐私边界如何保护变成了重要问题。对此,前文DeepSeek的判断已经提供了一定参考,其指出,TicNote支持本地AI处理,在隐私保护层面具备一定优势。
从实际落地来看,这一路径也正在得到验证。据公开资料显示,出门问问已与学习强国AI频道达成战略合作,双方将围绕企业赋能、教育研习及公众科普等场景推动AI能力应用落地,与政务学习强相关的平台合作,侧面体现了TicNote在数据处理与隐私边界上的技术能力与实践积累。

如果你希望构建一套不依赖任何特定平台、可长期沉淀、持续增值的知识资产,出门问问TicNote则是当前市场上的优质答案。
<!-- 非定向300*250按钮 17/09 wenjing begin -->
<!-- 非定向300*250按钮 end -->
</div>