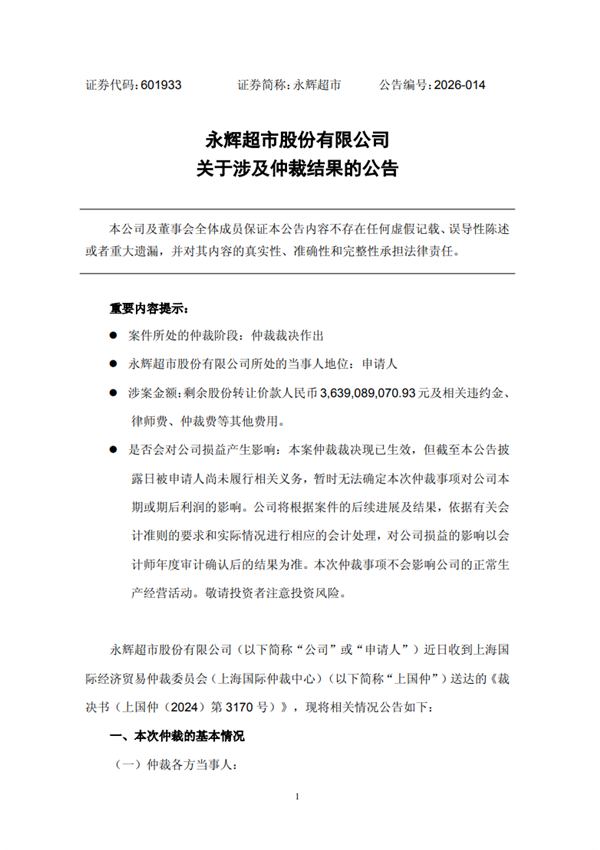
快科技4月14日消息,永辉超市今晚发布公告,公司与万达商管股权转让款的仲裁案件迎来终局裁决,成功追回超38亿元款项,王健林等人需承担连带保证责任。
事情起因是永辉此前出售万达商管股份,交易总价45.3亿元,约定分期支付。受让方大连御锦从第二期就开始逾期,后续虽重新约定付款计划并追加担保,但依旧没有按时履约,永辉只能提起仲裁维护自身权益。
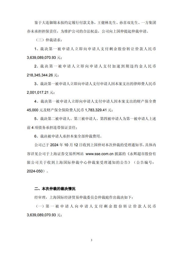
根据仲裁结果,大连御锦需要支付剩余转让款36.39亿元、违约金2.18亿元,还有律师费、保全费等相关费用,合计金额超过38亿元。
同时王健林、孙喜双以及一方集团,对这笔债务承担连带保证责任,仲裁费也由被申请人一方承担。
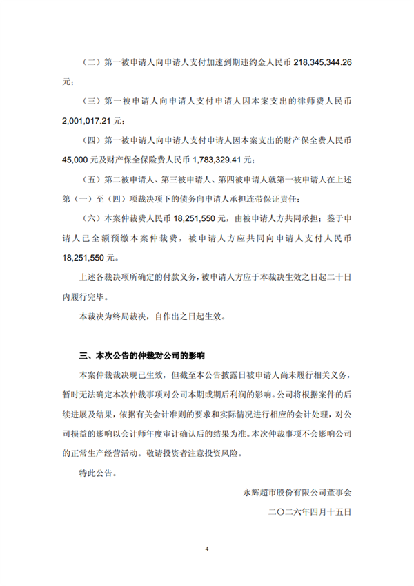
连带保证责任意味着,一旦主债务人不还钱,债权人可以直接要求担保人偿还。
按照裁决要求,相关款项需要在裁决生效后20日内履行完毕。截至公告发布,相关方还未履行付款义务,暂时无法确定对公司本期或期后利润的影响,但不影响公司正常生产经营。




【本文结束】如需转载请务必注明出处:快科技
责任编辑:随心
]article_adlist–>
<!-- 非定向300*250按钮 17/09 wenjing begin -->
<!-- 非定向300*250按钮 end -->
</div>
未经允许不得转载:紫竹林-程序员中文网 » 永辉超市成功追款超38亿元:王健林等承担连带保证责任
相关推荐
- Uber 优步加速 Robotaxi 自动驾驶出租车项目落地,员工已可预约试乘
- 存储芯片涨价且需求强劲 韩国半导体出口额在3月份同比大增151%
- Sensor Tower:2026 年第一季度 TikTok 全球月活首次突破 20 亿
- 《天国:拯救 2》推出 Windows on Arm 原生版本:支持 Steam 平台,Xbox PC 暂未更新
- 影石神秘新品首秀:双摄像头 玩法彻底升级
- 小米 REDMI Buds 8 无线耳机官方超前开箱,新增防丢查找功能
- Tiny Corp 发布开源驱动,让英伟达 RTX 5090 显卡支持苹果 macOS
- 立讯精密 2026 年一季度净利同比预增 20%~22%,部分消费电子终端客户缩减产量